前言:百年大計,質量第一。但近些年因房屋質量引發的安全與維修問題,屢屢成為社會焦點。發包人、承包人和實際使用人經常因為房屋的維修問題發生爭議,承包人作為房屋建筑的施工方,往往認為只要建設工程驗收通過就視為其完成施工義務,只要出了保修期房屋質量便不再與其有關系。但事實并非如此。保修期屆滿后還會存在哪些質量問題及衍生問題需要承包人承擔責任?筆者將在本文中就上述問題進行探討。
一、保修期屆滿后承包人可能面臨的質量風險
關于保修期屆滿后的質量問題,從結果而言,一般包括建筑物本身的質量問題,和因建筑物質量問題引起的損害問題;從質量問題發生的時間而言,一般包括保修期內無異常,保修期屆滿后產生的質量問題,和保修期內持續維修未果,保修期滿后持續發生的質量問題。
(一) 建筑物本身的質量問題
建筑物本身的質量問題包括主體結構存在重大安全隱患、滲漏、裂縫等。例如某住宅交付后多年漏水不斷、暖氣不熱、墻體開裂;又如某建筑裙房尚未投入使用,但框架柱混凝土已經出現崩裂情況。
此外,建筑物本身質量問題還多發于外墻裝飾裝修部分,例如外墻涂料、抹灰工程、玻璃幕墻、干掛石材、GRC飾件、外貼瓷磚等發生脫落的情況。該部分的工程屬于裝修工程,根據《建設工程質量管理條例》(2019修訂)第四十條規定,法定最低保修期限為2年,但是在實踐中,上述裝飾裝修部分脫落的情形時有發生,且多發生在約定保修期屆滿之后。
(二) 因建筑物質量問題引起的損害問題
建筑物質量問題往往還會引起損害,例如滲漏問題導致墻皮、家具、家電的損壞,外墻瓷磚、干掛石材脫落導致車輛、路面損壞等財產損失,甚至人身傷亡事故發生。
(三) 保修期內無異常,保修期屆滿后產生的質量問題
建筑物具有人工作業、露天作業、生產周期長、生產工藝復雜等特點,且建筑行業不斷有新材料、新工藝、新技術推向市場,同時行業認知水平、企業管理水平、人員技術水平均會存在一定的差異和滯后性,因此即便建筑物在保修期內未顯現出質量問題,也可能在保修期屆滿后產生。
(四) 保修期內持續維修未果,保修期屆滿后持續存在的質量問題
在保修期內出現的質量問題,承包人通常會根據發包人的通知至現場進行維修,但可能由于質量問題嚴重到無法通過簡單維修解決、質量問題涉及范圍廣、承包人不愿投入過多成本維修從而拖延時間等原因,導致即便承包人在保修期內進行了持續維修,但并未將質量問題徹底解決,在保修期屆滿后也持續存在。
二、保修期屆滿后的常見質量問題爭議
工程質量問題在保修期屆滿前后都可能產生,但保修期屆滿后的質量問題更容易產生爭議,例如:發包人或實際使用人要求維修但承包人不愿意維修如何處理?質量問題導致的第三方損害應由承包人還是發包人承擔責任,實際使用人對承擔責任的主體是否享有選擇權?發包人主張對整體工程質量進行司法鑒定但承包人不同意如何處理?發包人因質量問題向實際使用人支付的違約金和爭議處理費用是否應由承包人承擔?承包人認為存在質量問題需要維修,但發包人不同意承包人進場維修怎么辦?
由于對權責的認識不清,承發包雙方容易對保修期屆滿后的質量問題責任承擔產生較大爭議,并且雙方之間往往會相互推諉,僵持不下,導致質量問題遲遲得不到解決,甚至不利影響仍在不斷擴大。若承包人盲目認為只要工程竣工驗收合格且保修期屆滿就完成了對工程質量應負的義務,對保修期屆滿后己方應承擔的責任和可能面臨的風險沒有準確的把握和應對措施,就極容易造成因沒有履行及時保修義務,從而導致質量問題和損害范圍擴大甚至安全事故的發生等嚴重后果,最終使企業陷入更大的風險之中。
三、律師觀點
基于上文的闡述,結合現行法律規定及示范文本的約定,孫律師對保修期屆滿后承包人應當承擔的質量義務提出以下觀點:
(一) 現行法律體系對于保修期的規定不合理
《建筑法》第62條 建筑工程實行質量保修制度。
建筑工程的保修范圍應當包括地基基礎工程、主體結構工程、屋面防水工程和其他土建工程,以及電氣管線、上下水管線的安裝工程,供熱、供冷系統工程等項目;保修的期限應當按照保證建筑物在合理壽命年限內正常使用、維護使用者合法權益的原則確定。具體的保修范圍和最低保修期限由國務院規定。
《建設工程質量管理條例》第40條 在正常使用條件下,建設工程的最低保修期限為:
(一)基礎設施工程、房屋建筑的地基基礎工程和主體結構工程,為設計文件規定的該工程的合理使用年限;
(二)屋面防水工程、有防水要求的衛生間、房間和外墻面的防滲漏為5年;
(三)供熱與供冷系統,為2個采暖期、供冷期;
(四)電氣管線、給排水管道、設備安裝和裝修工程,為2年。
其他項目的保修期限由發包方與承包方約定。
建設工程的保修期,自竣工驗收合格之日起計算。
首先,《建筑法》(2019修訂)第62條規定:“保修的期限應當按照保證建筑物在合理壽命年限內正常使用、維護使用者合法權益的原則確定。具體的保修范圍和最低保修期限由國務院規定。”而《建設工程質量管理條例》(2019修訂)第40條規定的最低保修期限明顯低于《建筑法》第62條要求的合理壽命年限(具體年限規定于《建筑結構可靠度設計統一標準》或《民用建筑設計統一標準》中)。從字面上理解,如果要保證建筑物在合理壽命年限內能夠正常使用,應當對合理壽命年限和保修期作出一致的規定,但如果將合理壽命年限作為承包人承擔免費維修義務的保修期,從投入成本的角度看顯然對承包人不公平。
其次,從《建設工程質量管理條例》的角度來看,承包人承擔保修責任的相對方僅為發包人;而從《建筑法》的角度來看,盡管承包人承擔保修責任的相對方為發包人和小業主,但由于承包人與小業主之間沒有合同關系,故小業主對承包人直接主張保修責任存在法律障礙。
(二) 因不合規施工導致的質量問題,承包人需承擔質量責任
若承包人既沒有按照合同約定,也沒有按照標準規范進行施工,如偷工減料、使用不合格材料或構配件的,導致質量問題產生,無論保修期是否屆滿,承包人都應當承擔責任。這一結論具有明確的法律依據:
《建筑法》第74條 建筑施工企業在施工中偷工減料的,使用不合格的建筑材料、建筑構配件和設備的,或者有其他不按照工程設計圖紙或者施工技術標準施工的行為的,……造成建筑工程質量不符合規定的質量標準的,負責返工、修理,并賠償因此造成的損失;……
《建筑法》第80條 在建筑物的合理使用壽命內,因建筑工程質量不合格受到損害的,有權向責任者要求賠償。
《民法典》第802條 因承包人的原因致使建設工程在合理使用期限內造成人身損害和財產損失的,承包人應當承擔賠償責任。
建設工程的特殊性使得諸多質量問題可能并不會在短期內顯現,發包人在竣工驗收時也難以直接發現,因此若因質量問題出現時保修期已屆滿就免除承包人的責任,既有違承發包雙方之間的公平原則,也會導致建設工程的質量無法得到保障。
部分承包人對法定的保修期有所誤解,認為哪怕出現質量問題,只要在保修期內進行了維修,無論是否修好,只要保修期屆滿,就無需繼續承擔保修責任。因此需要明確的是,工程的竣工驗收合格并非絕對合格而是相對合格,對竣工驗收合格的工程后設置保修期,原因正是在于施工質量問題的發現需要有一段“檢驗期”,承包人承擔的保修義務實際上是對施工合同約定的承包人應交付質量合格工程義務的延續,該義務并不會因保修期的屆滿而自動免除,僅會導致承擔責任的類型有所不同:在保修期內,承包人承擔的質量責任屬于違約責任,既包括無償修復的行為責任,也包括對損害結果的賠償責任;而保修期屆滿后,承包人承擔的質量責任屬于損害賠償責任,通常為結果責任。
(三) 未按照合同約定方法施工,但質量問題的發生與施工方法無關的,承包人不承擔質量責任
當承包人確實未按照合同約定的施工方法,而是按照符合國家質量標準或規范的其他方法進行施工,工程已經竣工驗收合格,且質量問題的發生與承包人采用何種施工方法之間沒有因果關系的,承包人不承擔質量責任。主要原因在于合同約定的施工方法高于國家質量標準或規范的要求,即使承包人沒有按照合同的約定施工,但是工程已經滿足了驗收合格的要求,因此發包人應當根據違約責任條款,在結算價款上令承包人承擔其未按照合同約定施工的后果,而不可視為承包人的施工存在質量問題。
(四) 按照合同約定施工的,承包人對保修期屆滿后發生的質量問題不承擔責任
如果承包人已按照合同約定施工,且滿足國家質量標準或規范的要求,竣工驗收合格的,保修期即為承包人對工程承擔無償保修義務的時限。對于保修期屆滿后新發生的質量問題,承包人不承擔保修責任。
(五) 因發包人原因導致質量問題的,承發包雙方承擔相應的過錯責任
《最高人民法院關于審理建設工程施工合同糾紛案件適用法律問題的解釋(一)》(法釋〔2020〕25號)第13條 發包人具有下列情形之一,造成建設工程質量缺陷,應當承擔過錯責任:
(一)提供的設計有缺陷;
(二)提供或者指定購買的建筑材料、建筑構配件、設備不符合強制性標準;
(三)直接指定分包人分包專業工程。
承包人有過錯的,也應當承擔相應的過錯責任。
根據相關司法解釋規定,若工程質量問題的發生是發包人原因導致的,如提供的設計缺陷、提供材料或設備不合格、指定分包施工不合格等,則承發包雙方承擔與其過錯相適應的責任。
筆者認為,過錯應當按照施工合同約定的雙方應盡的注意義務進行認定,即承發包雙方過錯的區分應遵循合同約定的原則。例如:雖然發包人提供設計,但合同中約定了承包人需要對設計文件進行審查,故承包人未審查出設計缺陷的,則負有一定的過錯責任;若施工合同進一步約定承包人不僅負有審查設計的義務,還有確保設計不存在缺陷的義務,那么因設計缺陷導致質量缺陷的,承包人應承擔全部或主要過錯責任。
同樣的,甲供材和發包人指定分包也存在相似的情況,例如:施工合同中約定承包人有對甲供材進行驗收的義務,或約定承包人有確保指定分包按圖紙和規范施工的義務,那么承包人也應對由此導致的質量缺陷承擔全部或主要過錯責任。
(六) 在保修期內發生質量問題的部分工程經維修后,保修期不必然重新起算
《住房和城鄉建設部關于落實建設單位工程質量首要責任的通知》(建質規〔2020〕9號)第3條第(1)項 ……建設單位對房屋所有權人的質量保修期限自交付之日起計算,經維修合格的部位可重新約定保修期限。
發包人對小業主的保修期自交付之日起算,出現質量問題的情況下,經維修合格的部位可以重新約定保修期限,但并不意味著保修期須重新起算。根據相關規定,經維修合格的部位是否延長保修期須經當事人雙方協商確定,當事人可以在施工合同中約定,也可以在具體維修時約定,未約定的則視為繼續遵守施工合同約定的保修期間。但是,上述規則系指經維修“合格”所產生的保修期計算規則,對出現質量問題的部分,雖然在保修期內做過維修但在合理時間內或一定事件后再次發生質量問題,如雨季之后的再次滲漏水,那么應當視為維修不合格。
(七) 保修期屆滿后,發包人應當承擔第一責任,有其他責任人的,可以向其他責任人追償
《住房和城鄉建設部關于落實建設單位工程質量首要責任的通知》(建質規〔2020〕9號)第2條第1款 建設單位是工程質量第一責任人,依法對工程質量承擔全面責任。對因工程質量給工程所有權人、使用人或第三方造成的損失,建設單位依法承擔賠償責任,有其他責任人的,可以向其他責任人追償。
《民法典》第1253條 建筑物、構筑物或者其他設施及其擱置物、懸掛物發生脫落、墜落造成他人損害,所有人、管理人或者使用人不能證明自己沒有過錯的,應當承擔侵權責任。所有人、管理人或者使用人賠償后,有其他責任人的,有權向其他責任人追償。
當建設工程出現質量問題時,原因往往非常復雜,難以快速、準確界定責任主體。在這一背景下,住建部作出了“發包人承擔第一責任、全面責任”的規定。根據該規定,在保修期屆滿的情況下,發包人應當首先對建筑本身的質量問題及引發的其他損害進行維修及賠償,若查明質量問題系因承包人原因造成或有其他責任人的,可以向承包人或其他責任人追償。
(八) 發包人對小業主的保修期不得低于承包人對發包人的保修期的存續期
建設部關于印發《商品住宅實行住宅質量保證書和住宅使用說明書制度的規定》的通知(建房(1998)第102號)第5條 《住宅質量保證書》應當包括以下內容:
……
2 地基基礎和主體結構在合理使用壽命所限內承擔保修;
3 正常使用情況下各部位、部件保修內容與保修期:屋面防水3年;墻面、廚房和衛生間地面、地下室、管道滲漏1年;墻面、頂棚抹灰層脫落1年;地面空鼓開裂、大面積起砂1年;門窗翹裂、五金件損壞1年;管道堵塞2個月;供熱、供冷系統和設備1個采暖期或供冷期;衛生潔具1年;燈具、電器開關6個月;其他部位、部件的保修期限,由房地產開發企業與用戶自行約定。
……
《商品房銷售管理辦法》(建設部令第88號)第33條第2款 商品住宅的保修期限不得低于建設工程承包單位向建設單位出具的質量保修書約定保修期的存續期;存續期少于《規定》(筆者注:《商品住宅實行住宅質量保證書和住宅使用說明書制度的規定》)中確定的最低保修期限的,保修期不得低于《規定》中確定的最低保修期限。
實踐中,因發包人向小業主交付房屋的時間必然晚于工程竣工驗收合格時間,即發包人對小業主的保修期起算點必然晚于承包人對發包人保修期的起算點,為保護小業主的利益,避免發包人對承包人仍享有保修期權利時小業主已逾期失權的情況發生,住建部(原建設部)對二者之間時間差的協調作了相應規定,簡而言之即發包人對小業主的保修期不得低于承包人對發包人的保修期的存續期,若存續期少于最低保修期的,約定的保修期不得低于最低保修期。
以屋面防水為例,若竣工驗收合格時間為2020年1月,交房時間為2021年6月,那么發包人對小業主的最低保修期(2024年6月)將在承包人對發包人的最低保修期(2025年1月)之前屆滿,因此發包人對小業主的約定保修期屆滿時間不得早于2025年1月,以免小業主能夠通過發包人向承包人主張的權利落空;若竣工驗收合格時間為2019年1月,交房時間為2021年6月,那么發包人對小業主的最低保修期(2024年6月)將在承包人對發包人的最低保修期(2024年1月)之后屆滿,此時發包人對小業主的約定保修期屆滿時間也必須在2024年6月之后,即便發包人此時可能需要自行承擔對小業主的保修義務。
(九) 承包人對質量問題主動要求維修,但發包人不同意維修的,承包人應當以保障安全作為第一要務
實踐中,還存在承包人發現質量問題后主動要求維修,但發包人作為房產開發商基于對銷售的影響等考慮拒絕承包人進場維修的情況,這種情況在保修期屆滿前后均可能出現,但現行法律對此沒有規定相應的處理方式。筆者認為,在該種情形下,承包人務必要以保障公共安全作為第一要務,安排專家小組對現場進行質量檢測和安全隱患程度評估并實施應急預案,同時持續與發包人溝通爭取進場維修,若發包人堅持拒絕,承包人應當在妥善保存相關溝通過程,并上報當地質監站等政府監管部門的前提下,強行進入施工現場維修,以免發生安全事故。
(十) 保修期屆滿后,發包人無法證明工程存在重大安全隱患的,不予受理其對整體工程質量進行司法鑒定的申請
《最高人民法院關于人民法院民事訴訟中委托鑒定審查工作若干問題的規定》(法〔2020〕202號)1.嚴格審查擬鑒定事項是否屬于查明案件事實的專門性問題,有下列情形之一的,人民法院不予委托鑒定:
……
(2)與待證事實無關聯的問題;
(3)對證明待證事實無意義的問題;
(4)應當由當事人舉證的非專門性問題;
……
在保修期內出現的質量問題,發包人通常需舉證證明建筑物出現了質量問題,且已經向承包人履行通知義務,由承包人抗辯己方對此不存在過錯。對保修期屆滿后的質量問題,發包人要求承包人承擔損害賠償責任的,不僅需證明建筑物出現了質量問題,還需證明質量問題是因承包人的原因導致,即發包人在無法自行舉證的情況下可能須就質量問題的成因申請司法鑒定,否則要承擔舉證不能的法律后果。對此,筆者認為,發包人在訴訟過程中有權對出現質量問題的部分工程申請質量鑒定,但出于節約司法資源的考慮,除非有證據證明工程對公共利益和安全存在重大隱患,否則工程已經竣工驗收合格,對整體工程進行質量鑒定不具有必要性,若發包人對整體工程質量有異議的,可以自行進行鑒定并對其他質量問題另行起訴。
四、司法判例解讀
(一) 保修期屆滿免除的只是質量保修責任,并不免除施工人質量瑕疵擔保責任
【審理法院】北京市高級人民法院
【案號】(2020)京民終405號
【法院認為】對于質量保修期屆滿之后,施工人還應否對工程質量問題承擔責任,理論和實務界存在分歧。……另一種觀點則認為,質量保修期滿免除的只是施工人的保修責任,但并不免除其應負的其他法律責任。本院采納后一種觀點,主要理由包括:1.《合同法》第281條規定:“因施工人的原因致使建設工程質量不符合約定的,發包人有權要求施工人在合理期限內無償修理或者返工、改建。……”《合同法》第282條規定:“因承包人的原因致使建設工程在合理使用期限內造成人身和財產損害的,承包人應當承擔損害賠償責任。”前述規定設定的施工人質量瑕疵擔保責任是一種基本民事責任,非經當事人特別約定或者法律特別規定,并不能任意限制或者免除。2.國家通過《建設工程質量管理條例》等行政法規、部門規章設立建設工程質量保修制度的目的是“為了加強對建設工程質量的管理,保證建設工程質量,保護人民生命和財產安全”(見《建設工程質量管理條例》第一條),而不是為了減輕或者限制施工人的法律責任。3.建設工程質量保修責任與施工人質量瑕疵擔保責任在條件和內容上存在明顯區別:就前者而言,建設工程只要在保修期內出現質量問題,施工人原則上都應承擔保修責任,除非其能夠證明質量問題系因使用不當所致、由第三方或不可抗力造成(見《房屋建筑工程質量保修辦法》第十七條);就后者而言,發包人則必須證明質量問題出于施工人的原因;因此,兩種責任相互獨立,雖可能競合,但并不彼此排斥。4.按照第一種觀點,則對《建筑法》第七十四條(建筑施工企業在施工中偷工減料,使用不合格的建筑材料、建筑構配件和設備,或者有其他不按照工程設計圖紙或者施工技術標準施工的行為,造成建筑工程質量不符合規定的質量標準的,負責返工、修理,并賠償因此造成的損失)和第八十條(在建筑物的合理使用壽命內,因建筑工程質量不合格受到損害的,有權向責任者要求賠償)的規定難以作出合理解釋,除非該兩條設立的責任也都限定在質量保修期內,但這明顯不符合條文語義和立法目的。……一審判決僅以保修期滿為由駁回捷宸陽光公司的相關訴訟請求,是錯誤的。
(二) 保修期屆滿后,因承包人原因造成工程質量問題并引起其他損害的,承包人應當承擔損害賠償責任
【審理法院】廣東省高級人民法院
【案號】(2014)粵高法民申字第2175號
【法院認為】本案中,由于建設工程雙方未對裝修裝飾工程的保修期做出明確約定,根據國務院《建設工程質量管理條例》第四十條的規定,裝修工程的最低保修年限為自竣工驗收合格之日起二年。根據二審查明事實,涉案工程墻面瓷磚大面積出現空鼓、脫落現象集中出現在2012年1月份,此時已經超過了華泰公司的保修期限。但華泰公司在明知超過保修期的情況下,在《復函》中仍然明確表示“瓷磚脫落、墻面開裂、水管爆裂等事宜……為維護與你司友好關系,公司在資金異常緊張的情況下,一直努力盡責,并決定安排對上述已過保修期的項目進行修復,以表示我方的誠意”。不論華泰公司同意維修的動因何在,其承諾修復的行為對其有約束力。華泰公司未踐行承諾,違反誠實信用原則,龍城公司另行委托其他施工單位修復所支出的費用,應當由華泰公司返還。華泰公司在再審申請時稱“友好修復”并不是免費修復,但是在《復函》中并沒有提及要求龍城公司另行支付修復費,或者在承諾修復后再對修復費與龍城公司予以協商。華泰公司稱其承諾修復僅為一種好意施惠行為,但是,好意施惠行為的適用前提是當事人雙方無任何法律上的義務或關系,且在提出施惠時無受該行為拘束的意思。但是在本案中,瓷磚墻面的裝修工程是華泰公司所施工,即使工程已過保修期,但并不意味著華泰公司在法律上無任何承擔責任的可能性。質量保修期屆滿后,意味著另一種責任期間的開始,即保修期滿后的損害賠償責任期,該責任期內,承攬人仍然是負有法律上的承擔責任的可能,負有在因工程質量問題造成他人損害的情況下,承擔損害賠償的義務和責任。
(三) 保修期屆滿后,發包人無法舉證證明工程存在質量缺陷的,承包人不再承擔質量責任
【審理法院】新疆維吾爾自治區高級人民法院
【案號】(2019)新民終51號
【法院認為】關于案涉工程是否存在質量問題及是否應當扣減質保金的問題。首先,對于地基基礎及主體結構的質量責任問題,2011年4月、7月華福康利公司及設計單位、監理單位對案涉工程的基礎結構及主體結構等予以驗收,并出具了質量合格的驗收意見,華福康利公司在訴訟中未能提供證據證明工程地基基礎或主體結構存在質量缺陷,本院對其主張的要求廣泰分公司承擔質量賠償責任的訴訟請求不予支持。其次,案涉工程于2011年8月、11月竣工驗收,根據雙方合同約定質量保修期限,在華福康利公司向有關部門反映質量問題、發出維修通知時質量保修期已屆滿(給排水管線2年、供熱及供冷為2個供期),質量保修期屆滿后,施工單位不再承擔質量保修責任。案涉工程的質量保修金應予退還。
(四) 保修期屆滿后,發包人申請質量問題鑒定的,應舉證證明工程確有質量問題
【審理法院】最高人民法院
【案號】(2020)最高法民申3438號
【法院認為】案涉工程已經竣工驗收合格,應認定工程質量符合雙方合同約定的工程質量標準。雙興昇公司在工程竣工驗收合格并交付使用后,以工程存在質量問題為由主張違約責任,應對此負有舉證責任。玻璃棉氈工程為隱蔽工程,監理單位已確認該工程按圖施工,同意隱蔽。同時,案涉工程已過質保期,玻璃棉氈工程不屬于地基基礎工程和主體結構。雙興昇公司舉證的照片、視頻以及單方委托寧夏建筑材料產品質量監督檢驗站有限公司對維護系統可靠性所作的鑒定意見,均不足以推翻竣工驗收合格結論。因此,一、二審判決未予支持雙興昇公司主張的違約責任,認定事實及適用法律并無不當。另,案涉工程經竣工驗收合格,在此前提下,進行工程質量鑒定應具有必要性。因雙興昇公司提交的證據不足以證實長楓寧夏分公司存在未按設計圖紙施工等違約行為,以及案涉工程存在必須通過鑒定予以確認的質量問題,一、二審法院未予準許雙興昇公司對工程質量進行鑒定的申請并無不當。
從上述案例審理情況來看,保修期是承包人在一定期限內就工程質量向發包人作出的進行無償修復的承諾,是對發包人就該期限內出現的質量問題證明系承包人原因導致的舉證責任的免除。保修期的屆滿意味著保修責任的結束,而非質量瑕疵擔保責任的結束,因承包人原因導致的質量問題無論保修期是否屆滿,承包人均應當承擔相應的責任。
綜上所述,判斷建筑物是否存在質量問題,不能僅以竣工驗收合格作為基準點,而必須在一個合理的時間段內檢驗。若保修期屆滿則視為承包人或發包人對工程質量問題不再承擔質量責任,既違背立法旨意,也與公眾的普遍認知相悖。因此,在承包人已按照法律規定、合同約定、行業規范進行施工,即不存在承包人原因影響工程質量的情況下,以保修期的屆滿作為承包人的免責時間節點;而在因承包人原因導致的質量問題發生的情況下,對承包人的追責期限不應適用保修期限的有關規定,原則上可以該工程設計文件規定的合理使用年限作為參考。至于保修期滿后的質量問題是否因承包人原因導致,應當由發包人進行舉證。
五、保修期、缺陷責任期、質保期、合理使用年限的概念辨析
保修期、缺陷責任期、質保期、合理使用年限四個名詞在建設工程領域屢見不鮮,但承包人往往對四者之間關系的理解并不清晰,導致對己方責任的認識也并不充分。為便于理解上文所闡述的觀點,筆者對四者之間的關系簡要說明如下:
1. 保修期通常能夠包含缺陷責任期;
2. 合理使用年限為技術范疇而非法律范疇的概念,通過技術層面確定工程的使用壽命;
3. 基礎設施工程、房屋建筑的地基基礎工程、主體結構工程的保修期與合理使用年限重合;
4. 質保期并非獨立概念,通常代指保修期或缺陷責任期,需根據具體內容判斷。
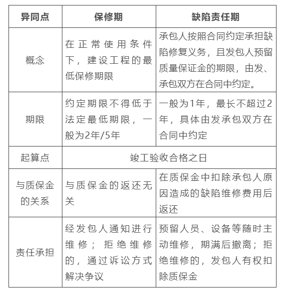
其中,保修期和缺陷責任期的區別較大,具體如下表所示:

(一) 保修期
1. 定義
保修期是指工程竣工之后,承包人按照合同約定和法律規定對該竣工工程質量承擔保修責任的期限。
2. 法律依據
(1)《建筑法》(2019修訂)
第62條 建筑工程實行質量保修制度。
建筑工程的保修范圍應當包括地基基礎工程、主體結構工程、屋面防水工程和其他土建工程,以及電氣管線、上下水管線的安裝工程,供熱、供冷系統工程等項目;保修的期限應當按照保證建筑物在合理壽命年限內正常使用、維護使用者合法權益的原則確定。具體的保修范圍和最低保修期限由國務院規定。
(2)《建設工程質量管理條例》(2019修訂)
第39條 建設工程實行質量保修制度。
建設工程承包單位在向建設單位提交工程竣工驗收報告時,應當向建設單位出具質量保修書。質量保修書中應當明確建設工程的保修范圍、保修期限和保修責任等。
第40條 在正常使用條件下,建設工程的最低保修期限為:
(一)基礎設施工程、房屋建筑的地基基礎工程和主體結構工程,為設計文件規定的該工程的合理使用年限;
(二)屋面防水工程、有防水要求的衛生間、房間和外墻面的防滲漏為5年;
(三)供熱與供冷系統,為2個采暖期、供冷期;
(四)電氣管線、給排水管道、設備安裝和裝修工程,為2年。
其他項目的保修期限由發包方與承包方約定。
建設工程的保修期,自竣工驗收合格之日起計算。
(二) 缺陷責任期
1. 定義
缺陷責任期是指承包人按照合同約定承擔缺陷修復義務,且發包人預留質量保證金的期限。缺陷責任期屆滿后,發包人應向承包人頒發缺陷責任期終止證書,并退還質量保證金。
2. 法律依據
《建設工程質量保證金管理辦法》(2017修訂)
第2條 本辦法所稱建設工程質量保證金(以下簡稱保證金)是指發包人與承包人在建設工程承包合同中約定,從應付的工程款中預留,用以保證承包人在缺陷責任期內對建設工程出現的缺陷進行維修的資金。
缺陷是指建設工程質量不符合工程建設強制性標準、設計文件,以及承包合同的約定。
缺陷責任期一般為1年,最長不超過2年,由發、承包雙方在合同中約定。
第8條 缺陷責任期從工程通過竣工驗收之日起計。由于承包人原因導致工程無法按規定期限進行竣工驗收的,缺陷責任期從實際通過竣工驗收之日起計。由于發包人原因導致工程無法按規定期限進行竣工驗收的,在承包人提交竣工驗收報告90天后,工程自動進入缺陷責任期。
第9條 缺陷責任期內,由承包人原因造成的缺陷,承包人應負責維修,并承擔鑒定及維修費用。如承包人不維修也不承擔費用,發包人可按合同約定從保證金或銀行保函中扣除,費用超出保證金額的,發包人可按合同約定向承包人進行索賠。承包人維修并承擔相應費用后,不免除對工程的損失賠償責任。
由他人原因造成的缺陷,發包人負責組織維修,承包人不承擔費用,且發包人不得從保證金中扣除費用。
(三) 質保期
質保期并非一個明確的法律概念,通常其概念與保修期相同,有時也會代指缺陷責任期,需要根據其對應的具體內容來確定究竟代指何者,并依照相關法律規定和合同約定履行義務。
(四) 合理使用年限
1. 定義
合理使用年限是一個技術概念,是指該工程設計文件規定的該工程的合理使用年限。
2. 相關規范文件
(1)《建筑結構可靠度設計統一標準》(GB50068-2018)
3.3.3 建筑結構的設計使用年限,應按表3.3.3采用

(2)《民用建筑設計統一標準》(GB50352-2019)
3.2.1 民用建筑的設計使用年限應符合表3.2.1的規定。

