目錄
一、《海南自由貿易港法》的核心要點
二、 海南自由貿易港的稅收優惠
三、 海南自由貿易港QFLP政策介紹
四、 海南自由貿易港QDLP政策介紹
五、 海南自由貿易港11個園區介紹
一、《海南自由貿易港法》的核心要點
2021年6月10日,第十三屆全國人民代表大會常務委員會第二十九次會議通過《中華人民共和國海南自由貿易港法》(以下稱《海南自由貿易港法》),自公布之日起施行。海南自由貿易港立法是全國人大從國家層面單獨為地方立法,除香港和澳門兩個特別行政區之外,內陸地區尚屬首次,反映了海南自由貿易港未來對于中國經濟發展的重要性。《海南自由貿易港法》有如下幾個核心要點。
(一) 賦予海南更大的改革開放自主權。從立法權限上來說,按照海南自由貿易港法的規定,海南自由貿易港可以在遵循憲法規定和法律行政法規基本原則的前提下制定海南自由貿易港法規。海南自由貿易港法規可以對法律、行政法規的一些規定,根據海南的實際需要做一定的變通。從管理體制上來講,國務院和國務院有關部門根據海南自由貿易港建設的需要依法授權委托海南省和海南省的有關部門行使相應的行政管理權,這在行政管理方面是一個很大的授權和突破。
(二) 以貿易投資自由化、便利化為重點來進行各項制度設計。在貿易自由化方面,除了海南禁止限制進口目錄以外的貨物,可以自由地進出海南。在服務貿易方面,除了負面清單以外的跨境服務貿易實行內外資一致的原則進行管理。在投資方面,全面推行極簡審批投資制度,實行更加簡化的外商投資負面清單和更加簡化的市場準入特別清單,并且實行市場準入承諾即入制,在投資領域給予更大的便利。
(三) 按照簡稅制、零關稅、低稅率的原則制定與海南自由貿易港建設相適應的稅制體系。從零關稅來說,除了征稅目錄以外的貨物,進入海南全部免關稅。從簡稅制來說,按照法律的規定,可以把增值稅、消費稅、車輛購置稅、城市維護建設稅以及教育稅附加,簡化成一個銷售稅。從低稅率來說,有些政策現在已經實行了,例如實行企業所得稅優惠、個人所得稅優惠。對于注冊在海南并實際運營的特殊產業減按15%征收企業所得稅,對于海南急缺的高端人才和緊缺人才,個人所得稅超過15%的部分予以免征。
(四) 強調海南自由貿易港建設過程中對環境的保護。實行最嚴格的生態環境保護制度,要建設一個生態宜居的海南。
二、海南自由貿易港的稅收優惠
《海南自由貿易港法》明確規定“對注冊在海南自由貿易港符合條件的企業,實行企業所得稅優惠;對海南自由貿易港內符合條件的個人,實行個人所得稅優惠”。根據此前海南省政府及有關部門發布的相關政策,海南自由貿易港初步形成了企業所得稅和個人所得稅“雙15%”的稅收優惠體系,具體為:
(一) 企業所得稅
按照《關于海南自由貿易港企業所得稅優惠政策的通知》的規定,對注冊在海南自由貿易港并實質性運營的鼓勵類產業企業,減按15%的稅率征收企業所得稅。根據《產業結構調整指導目錄(2019年本)》,“創業投資”業務屬于鼓勵類的范疇,從事創業投資的私募機構可以據此獲得稅收優惠。
(二) 個人所得稅
根據《海南自由貿易港享受個人所得稅優惠政策高端緊缺人才清單管理暫行辦法》(2020年8月26日)等相關規定,對在海南自由貿易港工作的高端人才和緊缺人才,其個人所得稅實際稅負超過15%的部分予以免征。因此就私募機構而言,相關人才原則上都屬于緊缺人才的范疇,即使員工未被明確列入目錄中,但只要薪酬水平達到30萬元標準的,同樣可以享受個稅優惠政策。
三、結語
(一) 海南QFLP試點的制度和監管架構
海南QFLP政策的規制對象包括在海南設立的外商投資股權投資管理企業(“QFLP基金管理人”)和外商投資股權投資企業(“QFLP基金”,與QFLP基金管理人合稱“QFLP試點企業”)。根據《海南試點辦法》,海南QFLP基金支持 “外資管外資”、“外資管內資”、“內資管外資”三種管理模式。管理模式如下圖所示:
海南QFLP試點工作,由省、市(縣)各級金融工作部門會同同級市場監管局、中國證券監督管理委員會海南監管局和中國人民銀行海口中心支行等相關單位,對外商投資股權投資類企業的設立、運營加強指導,各相關單位根據各自職責做好監管,市(縣)政府切實履行屬地管理責任,引導和督促企業規范運作、健康發展。
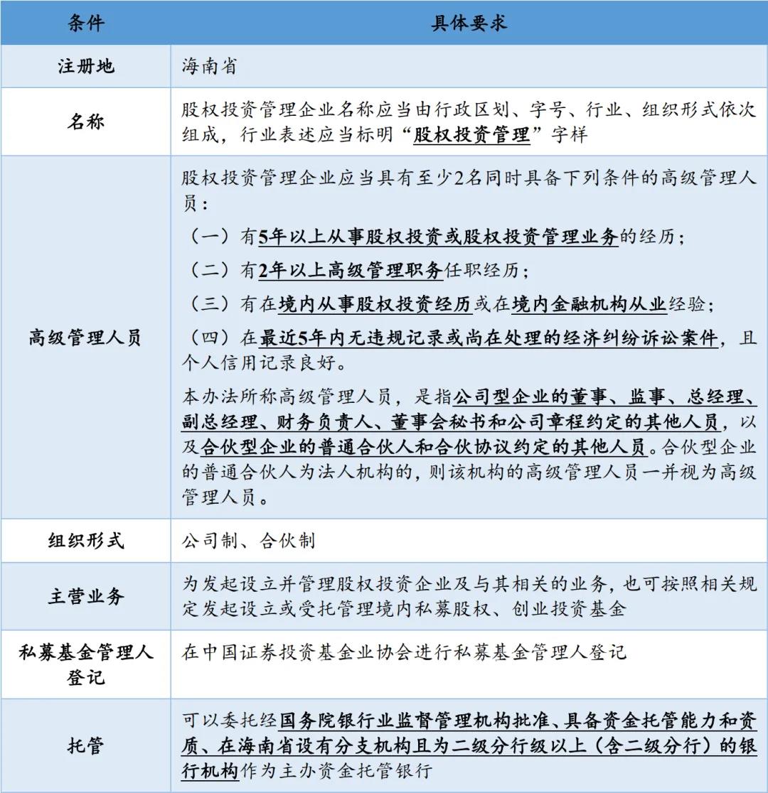
(二) QFLP試點企業的設立條件
根據《海南試點辦法》的規定,QFLP基金管理人是指在海南省依法由境外的企業或自然人參與投資設立并實際經營的,以發起設立或受托管理外商投資股權投資企業為主要經營業務的企業。境內私募股權、創業投資基金管理公司也可發起設立或受托管理外商投資股權投資企業。
1. QFLP基金管理人的設立條件
根據《海南試點辦法》的規定,QFLP基金可選擇境內企業作為管理企業(“內資QFLP基金管理人”,對應“內資管外資”管理模式),或由外商投資發起設立管理企業(“外資QFLP基金管理人”,對應“外資管內資”、“外資管外資”管理模式)。
《海南試點辦法》對申請QFLP基金管理人設置了準入門檻,具體如下:
相比于其他試點地區,海南QFLP管理人具有以下的特點:
(1) 允許QFLP基金管理人采用外商獨資、中外合資及純內資三種形式,且任何一種形式的QFLP基金管理人均可以管理純外資、純內資或中外合資的基金。
(2) 未對QFLP基金管理人的出資人設定準入條件。
(3) 不設最低注冊資本或認繳出資金額限制,在首次出資比例、貨幣出資比例、出資期限等方面無限制。
(4) 未對“內資管外資”管理模式下的內資QFLP基金管理人設定準入條件。
2. QFLP基金的設立條件
QFLP基金,指在海南省依法由境外的企業或自然人參與投資或設立并實際經營的,以非公開方式向境內外投資者募集資金,投資于境內非公開交易的企業股權的企業。外商投資股權投資管理企業可向符合相關規定的境內投資者募集設立人民幣基金。
如上所述,海南QFLP基金包括純外資、純內資或中外合資三種類型。對于純內資QFLP基金,屬于基金業協會的監管范圍,需要按照基金業協會的監管規則設立和管理;對于純外資,屬于海南QFLP試點的監管范圍,需要按照海南QFLP試點政策設立和管理;對于中外合資QFLP基金,同時屬于基金業協會和海南QFLP試點的監管范圍,需要同時符合基金業協會和海南QFLP試點政策。
相比于其他試點地區,海南QFLP基金具有以下的特點:
(1) 不設最低注冊資本或認繳出資金額限制,在首次出資比例、貨幣出資比例、出資期限等方面無限制。
(2) 實施投資領域負面清單管理,對于不在投資領域負面清單中的投資業務,海南QLFP基金均可以開展。
(3) 允許注冊在非海南區域的私募基金管理人在海南設立QFLP基金。
(三) 其他相關規則
1. 試點企業的設立程序
QFLP基金管理人與QFLP基金可以采用公司制和合伙制的組織形式。設立QFLP基金管理人和QFLP基金,應按以下設立程序辦理:
首先,遞交申請。申請設立試點企業,應向省直相關職能部門、市(縣)人民政府或重點產業園區管委會提出,并提交相關材料。
其次,QFLP試點企業的申請經省直相關職能部門、市(縣)人民政府或重點產業園區管委會審核后,由省直相關職能部門、市(縣)人民政府(或授權同級金融管理單位)、重點產業園區管委會為股權投資管理企業向海南省市場監督管理局出具推薦函,并抄送海南省地方金融監督管理局;
再次,海南省市場監督管理局憑推薦函,依法予以登記注冊;
隨后,在銀行辦理外匯登記手續,并在在中國證券投資基金業協會進行私募基金管理人登記或私募基金產品備案。
2. 扶持政策
根據《海南試點辦法》,將積極推動外商投資股權投資類企業納入海南自由貿易港鼓勵類產業目錄和鼓勵外商投資產業目錄,享受企業所得稅優惠,落戶在重點產業園區的外商投資股權投資類企業,可享受重點產業園區落地的地方優惠政策。同時,股權投資管理人才可按相關規定申請認定海南省高層次人才,符合條件的可享受人才落戶、購車購房、配偶就業、子女入學、醫療和住房保障等優惠政策。
四、海南自由貿易港QDLP政策介紹
(一) 海南QDLP基金的基本架構
海南QDLP試點的規制對象包括:(1) 在海南設立的QDLP試點基金管理企業(“QDLP基金管理人”)及(2) QDLP試點基金(“QDLP基金”,與QDLP基金管理人合稱“QDLP試點企業”)。其中:
QDLP基金管理人:指經試點相關單位共同認定、注冊在海南省并實際經營的,以發起設立試點基金并受托管理其境外投資業務為主要經營業務的企業,包括內資QDLP基金管理人和外資QDLP基金管理人。
QDLP基金:指由試點基金管理企業依法在海南省發起、以合格境內有限合伙人參與投資設立的、以基金財產按照本辦法規定進行境外投資的基金。
海南QDLP試點企業的管理模式如下圖所示:
境內或境外發起人可以以(1) 注冊在海南的新設企業(公司制或合伙制等組織形式),或(2) 注冊在海南且已在中國證券投資基金業協會(“中基協”)登記為私募基金管理人的既存企業,申請QDLP基金管理人資格。取得QDLP資格后,QDLP基金管理人可以在海南發起設立一支或多支QDLP基金。
(二) 海南QDLP試點企業的設立條件
1. QDLP基金管理人的設立條件
《海南QDLP辦法》對申請QDLP基金管理人及其股東設置了具體的準入門檻如下:
(1) 新設QDLP基金管理人
(2) 既存QDLP基金管理人
2. QDLP基金的設立條件
《海南QDLP辦法》對QDLP基金及其合格境內投資者設置了具體的資質條件如下:
(三) 海南QDLP基金的投資范圍和額度管理
海南QDLP基金的投資范圍比較廣泛,包括境外公開市場產品、境外非上市企業股權及境外投資基金等,具體如下:
1. 境外非上市企業股權:境外非上市企業的股權和債券。
2. 境外公開市場產品:境外上市企業非公開發行和交易的股票和債券、境外證券市場(包括境外證券市場交易的金融工具等)、境外大宗商品、金融衍生品。
3. 境外投資基金:境外股權投資基金和證券投資基金。
4. 其他領域:經國家有關部門批準的其他領域。
海南QDLP試點對對外投資額度實行余額管理,即QDLP基金管理人發起的所有QDLP基金本、外幣對外投資凈匯出(不含股息、稅費、利潤等經常項目收支)之和不得超過該試點基金管理企業獲批的投資額度,但QDLP基金管理人可發起成立多只QDLP基金,并可在其設立的各QDLP基金之間靈活調劑單只QDLP基金對外投資額度,各單只QDLP基金對外投資額度之和不得超過經試點相關單位批準的QDLP基金管理人對外投資額度。
單個QDLP基金管理人的額度申請和單個投資項目額度無限制。但需要注意的是,如無特殊原因,QDLP基金管理人在獲取QDLP資格和額度11個月內未使用額度的,海南金融監管部門有權取消其試點資格并收回全部試點額度。
(四) 海南QDLP試點企業的設立程序和監督管理
1. QDLP試點企業的設立程序
(1) 遞交申請及資格審批。申請人向省金融監管部門提交試點企業的申請材料,首批試點企業由省金融監管部門建議報海南省政府同意,非首批試點企業由省金融監管部門組織外匯管理、省市場監管、證券監管、發改和商務等部門共同審核同意。
(2) QDLP基金管理人工商登記及中基協登記。QDLP基金管理人取得獲準試點書面意見后,應憑獲準試點書面意見到省市場監管部門辦理登記注冊,并在中基協辦理私募基金管理人登記。
(3) 發起設立QDLP基金。QDLP基金管理人可以在省金融監管部門審批的投資額度內發起設立一支或多支QDLP基金。
(4) QDLP基金工商登記及中基協備案。公司型或合伙型(不包括契約型)QDLP基金應憑獲準試點書面意見到省市場監管部門辦理登記注冊,并在中基協辦理私募基金備案。
(5) 外匯登記。申請人取得試點資格以及對外投資額度后,應持獲準試點書面意見到外匯管理部門辦理外匯登記。
(6) 購匯出境。境內托管人在辦理資金匯出前審核試點基金的投資范圍。如投資行為不需履行境外投資備案或核準手續的,按照試點相關單位出具的書面意見,在試點基金額度限額內,履行托管協議約定進行跨境資金匯劃;如投資行為需履行境外投資備案或核準手續的,還應審核境外投資主管部門出具的項目核準文件或備案通知書等相關書面材料,按單筆項目投資規模進行跨境資金匯劃。
2. QDLP試點企業的監督管理
試點相關單位根據各自職責負責試點基金管理企業和試點基金的監督管理。
(1) 資金變動及投資情況報告。QDLP基金管理人應于每個自然年結束后的20個工作日內向省金融監管部門報送上年度試點基金的資金變動、結售匯情況和境外投資情況報告。
(2) 重大事項報告。QDLP基金管理人應在投資運作過程中發生下列事項后15個工作日內及時向省金融監管部門書面報告:修改合同、章程或合伙協議等重要文件,高級管理人員、主要投資管理人員的變更,解散或清算,省金融監管部門要求的其他事項。
(3) 產品信息報送。QDLP基金管理人應在每季度結束后10個工作日內,向外匯管理部門及省金融監管部門報告相關投資產品信息。
(4) 季度、年度報告。QDLP基金管理人應按期向省金融監管部門提供季度、年度報告。季度報告包括但不限于認繳規模、實繳規模、投資者情況、投資情況、退出情況、基金凈值以及購匯、結匯、賬戶資金變動等;年度報告包括但不限于上年度試點基金的資金變動、結售匯情況、境外投資情況報告、重大事項變更、審計報告等情況。
五、海南自由貿易港11個園區介紹
海南自由貿易港目前已設立11個重點園區,承載實施海南自由貿易港“早期安排”的政策任務:
(圖片來源于海南自由貿易港官方網站:http://www.hnftp.gov.cn/yshj/yqzt/)
1. 三亞中央商務區
產業定位:包括東岸單元、月川單元、鳳凰海岸單元及海羅4個單元,園區以總部商務辦公、大型消費商圈為主導,重點發展總部服務配套、自貿服務、文化藝術綜合消費、設計咨詢等。招商對象包括世界500強或行業領先的郵輪游艇產業、通用航空業、文化體育產業、旅游業、金融業、互聯網、信息產業、商業零售業、會展業等行業企業。
2. 海口復興城互聯網信息產業園
產業定位:以數字經濟為主導,發展以智能物聯、數字貿易、金融科技和國際離岸創新為核心的數字經濟產業,打造國際數字經濟總部和國際離岸創新創業基地。招商重點包括金融科技產業集群(區塊鏈、支付清算、基金、投資等)。
3. 洋浦經濟開發區
產業定位:包括洋浦經濟開發區、東方臨港產業園及臨高金牌港臨港產業園,產業重點包括油氣化工、油氣儲備、大宗商品及國際能源交易、國際港航物流、海洋裝備。
4. 博鰲樂城國際醫療旅游先行區
產業定位:國際醫療旅游目的地,尖端醫學技術研發和轉化基地,國家級新的醫療機構集聚地,特色明顯、技術先進的臨床醫學中心,中醫特色醫療康復中心,國際標準的健康體檢中心,國際著名醫療機構在中國的展示窗口和后續治療中心,罕見病臨床醫學中心,國際醫學交流中心“三地六中心”。
5. 海口江東新區
產業定位:構建以總部經濟為引領,以金融、旅游、科教、文化創意、航空租賃、航空維修、數字貿易、專業服務、健康養生、都市農業等為補充的“臨空經濟+服務經濟+生態經濟”的開放型、創新型產業體系。
6. 海口國家高新技術產業開發區
產業定位:制度創新先行區、高新技術產業發展引領區、離岸創新創業集聚區、服務重大戰略協同區、國際文旅消費創意中心“四區一中心”。主要發展醫藥健康、低碳制造、新一代信息技術、服務業等產業。
7. 海口綜合保稅區
產業定位:打造具有全球影響力和競爭力的加工制造中心、研發設計中心、物流分撥中心、檢測維修中心和銷售服務中心,大力發展保稅加工制造、保稅物流、跨境電商、整車進口、現代金融、保稅文化、研發設計、檢測維修等產業。
8. 三亞崖州灣科技城
產業定位:包括深海科技城、南繁科技城、科教城及全球動植物種質資源引進中轉基地,以深海科技研發與應用、 種業科技、熱帶農科、農業服務、農科旅游等產業為主導。
9. 文昌國際航天城
產業定位:以航天科技為主導,重點發展航天發射及配套服務,航天高端產品研發制造,航天大數據開發應用,國際航天交流合作以及“航天+”涉及的教育、金融、會展、旅游、生命科學等產業。
10. 陵水黎安國際教育創新試驗區
產業定位:支撐以旅游業為龍頭的現代服務業發展,大力發展教育服務貿易。
11. 生態軟件園
產業定位:以新一代信息技術產業特別是區塊鏈為主導,大力發展數字文創、數字金融、數字健康等產業,致力于打造數字貿易策源地、數字金融創新地和中高端人才聚集地,助力海南自貿區(港)高質量發展。
