一、《執業細則》出臺背景
根據中國證監會關于《律師事務所從事首次公開發行股票并上市法律業務執業細則(試行)》(征求意見稿)的起草說明,為進一步規范和指導律師事務所及律師從業首次公開發行股票并上市(以下簡稱首發)證券法律業務活動,適應科創板發行注冊制下提升中介機構能力、強化中介機構責任的要求,明確律師事務所及律師查驗事項范圍和勤勉盡責標準,督促律師事務所及律師歸位盡責,證監會會同司法部研究起草了《律師事務所從事首次公開發行股票并上市法律業務執業細則(試行)》(征求意見稿)(以下簡稱《執業細則》)。由此可見,證監會起草執業細則的初衷源于兩方面:科創板設立與注冊制試點下審核的新要求;首發審核趨嚴趨勢下對律師事務所及律師執業勤勉盡責的新標準。
(一) 科創板設立與注冊制試點下審核的新要求
2019年1月30日,證監會發布《關于在上海證券交易所設立科創板并試點注冊制的實施意見》,正式對科創板設立并試點注冊制作了思想指導。
2019年3月1日,證監會官網正式發布了《科創板首次公開發行股票注冊管理辦法(試行)》和《關于在上海證券交易所設立科創板并試點注冊制的實施意見》,同時上交所配套發布了《科創板公司首次公開發行股票注冊管理辦法》、《科創板上市公司持續監管辦法(試行)》、《科創板股票上市規則》(以下簡稱科創板上市規則)、《科創板股票發行上市審核規則》,對科創板上市申報及審核要求作出了具體規定。
2019年3月4日,上交所發布了科創板配套的兩個指引,包括《上海證券交易所科創板企業上市推薦指引》和《上海證券交易所科創板股票發行上市審核問答》,結合后續出臺的《上海證券交易所科創板股票發行上市審核問答(二)》(以下合稱《科創板審核問答》),明確了科創板企業上市推薦工作和32條審核規范,對科創板企業的具體定位標準及細節審核要求作了進一步說明。
2019年7月22日,首批25支科創板股票在上交所上市交易,標志著設立科創板并試點注冊制這一重大改革任務正式落地。
科創板自設立以來獲得前所未有的關注,上交所亦就科創板所涉審核問題給出了明確的指引及要求,故為適應科創板新規及注冊制試點下的審核新要求,規范律師核查手段和方式,律師事務所及律師從事科創板業務的執業規則制定顯得刻不容緩。
(二) 首發審核趨嚴趨勢下律師事務所及律師執業勤勉盡責的新標準
除了適應科創板推行及注冊制試點對中介機構核查能力和責任的要求,A股其他板塊首發法律業務亦需要律師事務所及律師執業的勤勉盡責。
據統計,2018年上會企業的IPO過會率僅為60.4%,創近五年新低。A股IPO審核趨嚴之下暴露了很多中介機構項目經辦過程中核查不到位的問題。2019年,在科創板的帶動下,IPO過會率顯著提高。但過會率的提高不能僅是政策紅利的貢獻,而應是更多優質企業被發掘的成果。優質企業的發掘自然離不開中介機構的核查與規范。因此,提升中介機構核查能力、促使中介機構勤勉盡責至關重要。
就法律核查規則而言,2001年3月,證監會發布《公開發行證券公司信息披露的編報規則第12號—公開發行證券的法律意見書和律師工作報告》,列舉了法律意見書及律師工作報告披露事項的查驗內容;2010年10月,證監會和司法部發布《律師事務所證券法律業務執業規則(試行)》(以下簡稱《執業規則》),就律師事務所及律師從事證券法律業務查驗規則作出規定;2019年3月,證監會發布《首發業務若干問題解答(一)》、《首發業務若干問題解答(二)》(以下合稱《首發業務解答》),對首發審核過程中常見法律問題的具體理解和把握作出解答。而此次《執業細則》的發布,則是對上述核查規則(包括科創板相關規則)中涉及首發法律業務查驗規則的梳理、吸收和整合。
二、《執業規則》與《執業細則》的適用關系
(一) 《執業細則》是《執業規則》的延伸和細化
《執業細則》并非對《執業規則》的替代,而是對《執業規則》的延伸和細化。
首先,從適用范圍的角度來看,《執業規則》適用于律師事務所及律師從事證券法律業務開展核查和驗證、制作和出具法律意見書等執業活動,從事期貨法律業務的參照適用;《執業細則》則適用于律師事務所從事首次公開發行股票并上市的證券法律業務,從事試點創新企業公開發行存托憑證、上市公司發行證券、上市公司發行股份購買資產等其他類型的證券業務參照執行。因此,《執業規則》的適用范圍相對更廣,《執業細則》則是將首發法律業務作為核心,就與首發法律業務相關的查驗規則進行了重點細化。
其次,從法規效力的角度來看,《執業細則》和《執業規則》是并行生效的。《執業細則》未來的生效適用并不廢止《執業規則》的效力,同時,根據《執業細則》第3條的規定,律師事務所及律師從事首發法律業務,仍因按照《執業規則》的規定,遵守誠實、守信、獨立、勤勉、盡責的原則,恪守律師職業道德和執業紀律,沿革履行法定職責,合理、充分運用《執業規則》要求的查驗方法。
(二) 《執業規則》側重通用的查驗方法,《執業細則》側重具體查驗內容
1. 《執業規則》的體系和主要內容
《執業規則》共有五章,分別為總則、查驗規則、法律意見書、工作底稿和附則,體系和主要內容如下:

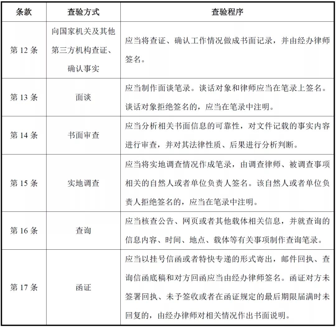
《執業規則》對查驗方式的規定從兩個角度展開:一是從查驗事項的角度,規定了對法人或者分支機構主體資格等事項進行查驗時應當采取的查驗方式;二是從具體查驗方式的角度,規定了律師采用書面審查、面談等查驗方式查驗相關事項過程中需要履行的必要程序。具體如下:
(1) 查驗事項必要的查驗方式
(2) 查驗方式必要的查驗程序
2. 《執業細則》的體系和主要內容
《執業細則》主體部分以法律意見書和律師工作報告的披露事項為基礎,針對法律意見書需要發表結論性意見的事項逐項細化了具體查驗內容。
對比可見,《執業規則》側重通用的查驗方式指導,而《執業細則》側重具體的查驗內容,界定了律師事務所及律師查驗事項的范圍,為首發法律業務核查提供了可操作性的指引;因此從事首發法律業務過程中,律師應當依據《執業細則》確定核查范圍和核查內容,并結合《執業規則》確定具體核查方式和核查程序。
三、《執業細則》借鑒和吸收了首發法律業務相關規則
作為首發法律業務查驗內容的指引,《執業細則》吸納了其他特別是近些年最新的首發法律業務各項規則涉及的審核要求和監管精神的相關內容,使細則內容更加完備,根據實操性和實效性。
(一) 《執業細則》對《招股書準則》及《科創板招股書準則》相關規定的借鑒和吸收
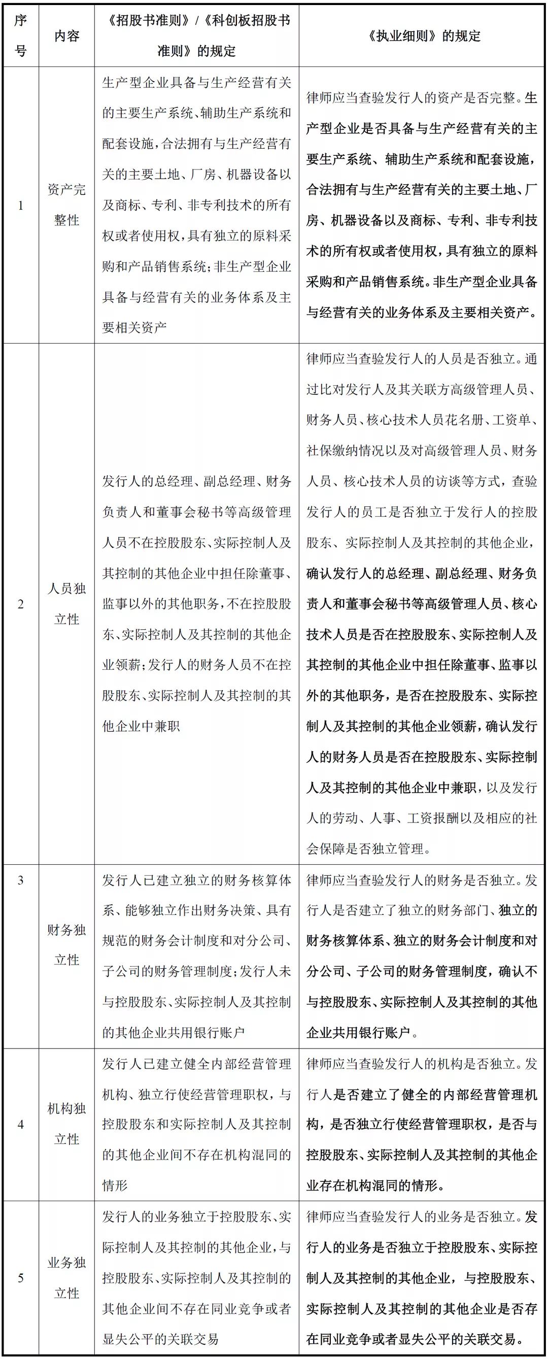
《公開發行證券的公司信息披露內容與格式準則第1號——招股說明書》(以下簡稱《招股書準則》)及《公開發行證券的公司信息披露內容與格式準則第41號——科創板公司招股說明書》(以下簡稱《科創板招股書準則》)作為首發業務最核心的申報文件招股說明書的格式準則,對發行人及相關中介機構進行首發申報文件制作及相關事項核查具有重要的指導和參照作用,本次《執業細則》制定即參照了前述格式準則的相關規定。其中,尤以《執業細則》第三章發行人的獨立性部分為典型,該部分內容充分借鑒和吸收了《招股書準則》第51條及《科創板招股書準則》第62條關于公司獨立性基本要求的相關規定。
(二) 《執業細則》對《首發業務解答》及《科創板審核問答》的借鑒和吸收
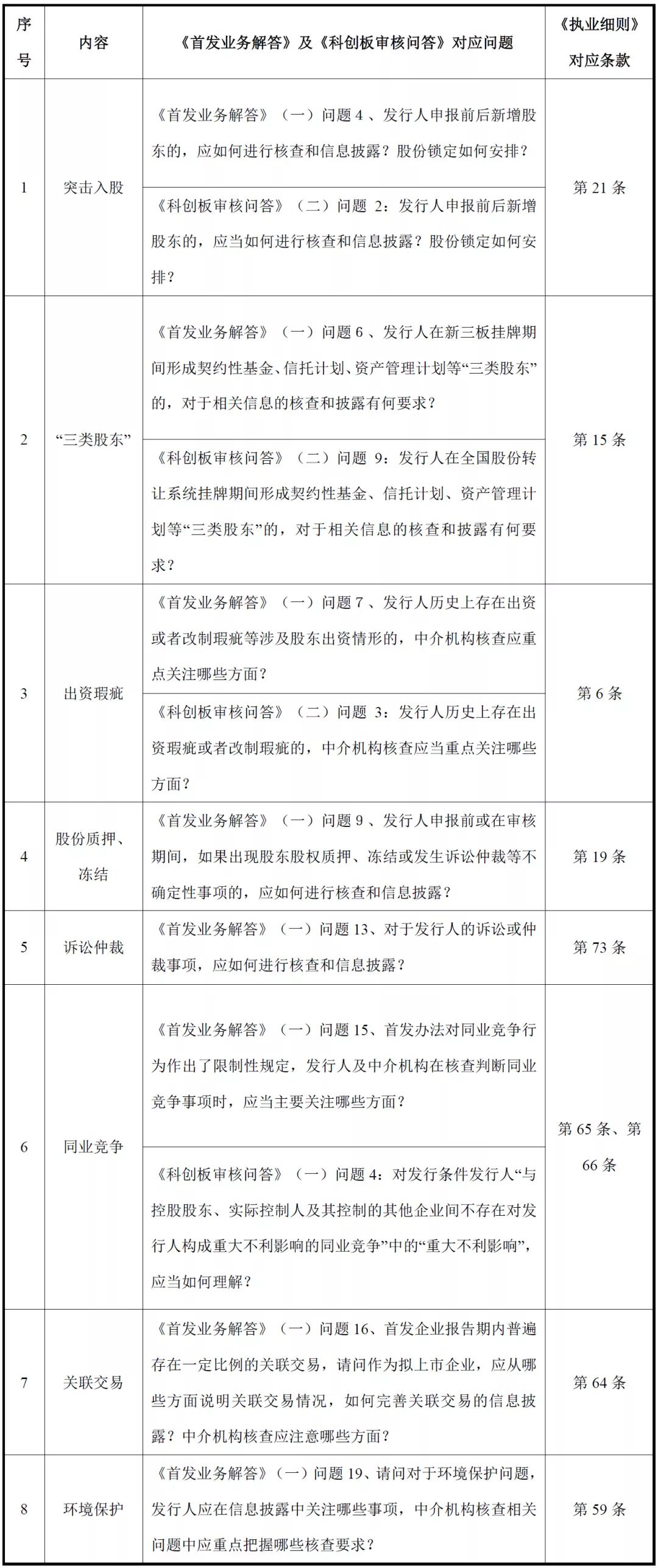
為了提高各板塊首發企業信息披露質量,便于各中介機構履行盡責,證監會及上交所分別發布了《首發業務解答》及《科創板審核問答》,對首發審核業務及科創板發行上市業務中常見法律問題的具體理解和適用提供了解答指引,《執業細則》也借鑒和吸收了部分《首發業務解答》及《科創板審核問答》中的重要內容和精神。
四、小結
在科創板火熱推出、首發上市業務審核趨嚴的大趨勢下,中介機構包括律師事務所經辦證券業務特別是首發業務的責任和風險也相應增大了。正是在這樣的背景下,《執業細則》的征求意見稿應運而生,其不僅是對原有《執業規則》相關體系和內容的細化、延伸,亦吸收、融匯了證監會、上交所出臺的主板、科創板的最新核查要求、監管精神,更是為律師事務所及律師從事首發業務時勤勉盡責地履行核查義務進而提高項目質量、控制執業風險并最終促成A股上市公司質量的提高及資本市場的進一步規范提供了切實可行的操作指南。
《執業細則》共12章、79條,詳細規定了對包括發行人首發的主體資格、發行人的獨立性、業務、主要財產、公司運作、規范經營、關聯交易、同業競爭、募集資金的投向等具體事項的查驗要求,律師事務所及執業律師應當仔細研讀、提出修訂和補充建議,并在其正式生效后遵照執行,切實提高執業質量、控制執業風險。
