新員工入職是企業人力資源管理最初的環節,也是用人單位最先可能遭遇法律風險的環節。知道此環節的法律風險點并制定相應應對之策,方能守住用工風險的第一道大門,也可為后續人力資源管理省去諸多不必要的麻煩和紛爭。
那么問題來了,你知道——
Q1、招聘環節中,常見的風險都有啥?
Q2、因為身高原因未被錄取,是否構成就業歧視?應聘“空姐”,因身高原因未被錄取,是否構成就業歧視?
Q3、入職前對勞動者主要應審查哪些內容?
Q4、用人單位明知是在校大學生仍與其簽訂勞動合同,是否有效?
Q5、待崗期間的勞動者,又到其他用人單位工作的,與新用人單位的勞動關系如何認定?
Q6、實踐中,如何認定勞動者入職欺詐?勞動者入職欺詐,一定會導致勞動合同無效嗎?
Q7、用人單位在入職環節應如何履行告知義務?
Q8、錄用通知書怎樣設計才合理?
......
一、招聘入職環節常見的風險點

二、大數據報告
從2012年到2019年,全國入職招聘環節涉訴的勞動爭議案件約有5879件,其中就業歧視18件;因錄用條件問題引起試用期解除爭議的案件121件;因未盡到入職審查義務導致爭議的案件3197件;因要求提供擔保涉訴案件18件。
從時間上看,2015、2016年涉訴案件達到峰值,后期逐年下降。

但山西省關于錄用條件與就業條件涉及爭議的案例數量總體呈現逐年上升。

從地區上看,廣東省涉訴案件最多。

從行業上看,制造業行業涉訴案件最多。

從裁判結果分析,勝訴敗訴案件比例相差不多。


(一) 就業歧視

(二) 招聘條件與錄用條件混淆
將招聘條件與錄用條件混為一談,規定過于粗獷,錄用條件不明等會導致試用期內以“不符合錄用條件”辭退員工舉證困難,導致敗訴風險。

(三) 在招聘中未盡到審查注意義務

(四) 用人單位要求提供擔保

四、總結分析:用人單位在招聘環節中的注意事項
(一) 就業歧視
1. 用人單位涉及就業歧視可能遭遇的法律風險包括:
a. 向勞動者公開賠禮道歉
b. 支付勞動者精神損害撫慰金
c. 賠償經濟損失(交通費、工資損失等)
d. 對企業聲譽造成不良影響
2. 以下是實踐中招聘啟示或廣告中常見的歧視情形列表,企業應予以識別并避免在招聘中出現就業歧視的表述,如確屬用人單位特殊需求,可用“XX優先、XX從優”來表述。

3. 錄用通知書中不能要求勞動者提供與工作無關的手續,否則可能構成相關歧視。
4. 用人單位在招聘環節要求勞動者體檢時,一般不能包括乙肝病毒血清指標。另外,注意體檢的順序。先要求應聘者體檢,符合相關要求后再向應聘者發錄用通知書,辦理入職手續。
實踐中,若用人單位認為體檢結果不符合預期要求,但該體檢結果與擬應聘職位之間不存在關聯性,用人單位不宜再直接以體檢結果為由拒絕錄用,亦應當留心和防止勞動者對HR或面試官錄音、錄像,固定用人單位就業歧視的證據。
5. 面試時,HR或面試官應提高對平等就業的認識,避免出現就業歧視的言行,被應聘者錄音錄像,因涉嫌就業歧視帶來麻煩或紛爭。
6. 招聘結果告知時,對于未被錄用原因,不要出現歧視性回復語言。如“年齡太大”、“非漢族”等;除不符合婦女的工種或崗位外,不得以性別為由拒絕錄用婦女或提高婦女錄用標準。
7. 新規速遞:2019年2月21日,人社部等九部門聯合發布《關于進一步規范招聘行為促進婦女就業的通知》,其中要求招聘環節中不得限定性別,不得詢問婦女婚育情況,不得將妊娠測試作為入職體檢項目,不得將限制生育作為錄用條件等。如用人單位發布含有性別歧視內容的招聘信息,最高可處以5萬元罰款。
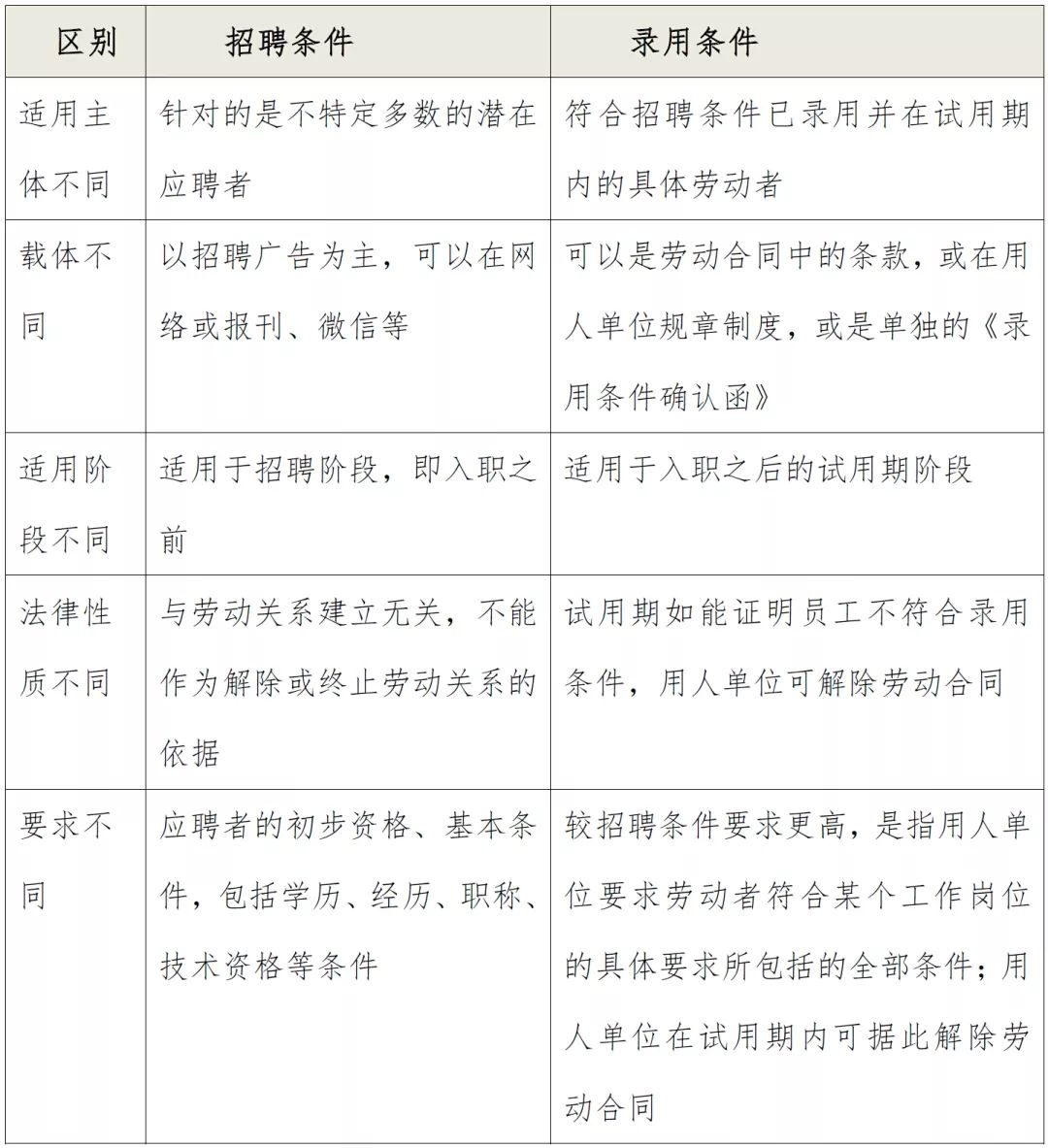
(二) 招聘條件錄用條件混淆
1. 由于招聘條件往往較模糊、寬泛,且標準低,如沒有更明確具體的錄用條件,用人單位在試用期以勞動者“不符合錄用條件”為由解除被認定為違法解除的風險較大,故而承擔相應法律責任。因此用人單位應將招聘條件和錄用條件區別開來,并在員工正式入職后,通過勞動合同約定或書面的錄用條件說明書讓員工確認“錄用條件”。
2. 招聘條件與錄用條件的區別

(三) 未盡到入職審查注意義務
1. 用人單位未盡到入職審查義務可能會導致的法律風險包括:面臨使用童工、承擔連帶賠償責任(招用與其他用人單位尚未解除勞動合同的勞動者)、承擔病假工資(招用了有疾病的職工)、解除勞動合同導致工作上的不便或訴累(員工學歷、證書、身份造假等)等。因此用人單位應當在入職環節謹慎審查勞動者信息。
2. 入職前用人單位的主要審查內容包括
a. 年齡

b. 身份

c. 勞動者是否與前用人單位解除了勞動合同(關系)
按照《中華人民共和國勞動合同法》第九十一條的規定,用人單位招用與其他用人單位尚未解除或終止勞動合同的勞動者,給其他用人單位造成損失的,應當承擔連帶賠償責任(不低于經濟損失金額的70%)。故用人單位招用勞動者,一定要核實其與前用人單位勞動合同(關系)已解除。
d. 勞動者身體健康狀況
如招用了有疾病的勞動者(患病或非因工負傷),在醫療期內,解除勞動合同將受到限制,即便醫療期滿符合法定條件解除,也需要支付經濟補償金及醫療補助金。如招用了有職業病風險的勞動者,系原用人單位患有職業病,而新用人單位不能證明系因原單位所致,則要按照法律規定,由新用人單位承擔責任。
e. 勞動者是否處在競業限制期間及范圍
根據合同相對性原理,新用人單位并非競業限制協議的當事人,不對原用人單位承擔義務。但實踐中,原用人單位會在起訴前員工時將新用人單位一并列為被告,給新用人單位帶來訴累。同時,競業限制義務往往與商業秘密相關,由原用人單位向前員工和新用人單位作為共同侵權人主張。故對應聘者是否負有競業限制義務作核實及了解還是有必要的。
f. 勞動者是否處在服務期協議期限內
理由同上,不再贅述。
g. 資質
嚴格審查勞動者入職時提供的證件、信息、資料等,并要求勞動者簽訂承諾書或申明書以確保真實性。
(四) 要求勞動者提供擔保
要求勞動者提供擔保可能面臨的法律風險包括:由勞動行政部門責令限期退還勞動者本人,并以每人500元以上2000元以下的標準處以罰款;被媒體報道,造成聲譽不良影響。因此用人單位應避免在入職環節要求勞動者提供擔保。
五、律師可提供的法律服務
(一) 輔助、參與用人單位招聘事宜;
(二) 為企業提供招聘廣告設計;
(三) 企業招聘廣告合法合規性及實用性審查;
(四) 制作《招聘計劃表》、《招聘申請表》、《員工信息登記表》、《職工名冊》、《面試評價表》、《入職流程表》、《限期簽訂書面勞動合同通知書》、《提交繳納社會保險材料通知書》、《無需繳納社保聲明書(注:適用于內退人員、兼職人員)》等;
(五) 協助用人單位對擬聘人員進行入職背景調查;
(六) 根據用人單位行業、特點、需求等制作《錄用條件確認函》;
(七) 入職環節流程再造;
(八) 招聘入職環節的其他法律服務。
