清科私募通數據顯示,截至2019年2月28日,包括創業投資引導基金、產業投資引導基金、基礎設施投資引導基金等在內的政府引導基金數量共2108只,總募資規模達到3.92萬億元,總目標規模11.92萬億元,共有1807家管理機構等對這些引導基金進行管理,機構平均管理規模21.68億元[注1]。政府投資基金蓬勃發展的同時,國有企業投資基金也呈現出爆發式增長。目前,政府投資基金(本文所指的政府投資基金包括一般性的政府投資基金和政府出資產業投資基金、引導基金)及國有企業投資基金如何退出越來越受到市場關注,就前述兩類基金在存續期滿或因特殊原因退出時是否應當按照《企業國有資產法》《企業國有資產交易監督管理辦法》(以下簡稱“32號令”)的規定,履行審計、評估、進場交易的問題,是實務界長期以來一直存在爭論的問題。
前些年,產權交易所受理基金進場交易的業務并不多,主要原因在于:政府和國有企業投資基金還處于投放期,尚未大批量進入退出期;哪些國有基金應當進場交易、如何進場交易仍待從法律和實踐層面厘清。
近年來,上述兩類基金在完成投放期后,已有部分國有基金開始步入退出期,如何合法合規的退出,是否應當進場交易,如何進場交易,成為了亟待厘清的問題。實踐中,筆者作為國有政府投資基金、國有企業投資基金和產權交易所的法律顧問,經常在實踐中碰到此類問題:國有基金轉讓要不要進場交易?如何合法合規的退出?
本文筆者試圖梳理現行的法律法規,對國有基金退出是否應當進場交易、何種情況下要進場交易進行法律和實踐層面的剖析,提出個人意見和看法,以期與業界同仁共同探討。本文筆者將分為三個部分:第一部分是對國有性質的私募投資基金進場交易的相關規定及要點進行梳理;第二部分是對國有企業投資基金份額及對外投資所持股權轉讓是否應當進場交易進行分析;第三部分是政府投資基金份額及對外投資所持股權轉讓是否應當進場交易進行分析。
一、國有性質的私募投資基金進場交易的相關規定及要點梳理
(一) 私募基金進場交易的原則性規定
哪些私募基金應當進場交易?按照現行法律法規,筆者理解,主要是依據《企業國有資產法》和大家所熟悉的企業國有資產交易的綱領性文件32號令進行確定。
《企業國有資產法》第二條對企業國有資產進行了界定“本法所稱企業國有資產(以下稱國有資產),是指國家對企業各種形式的出資所形成的權益。”,第五十四條明確規定企業國有資產應當進場交易“國有資產轉讓應當遵循等價有償和公開、公平、公正的原則。除按照國家規定可以直接協議轉讓的以外,國有資產轉讓應當在依法設立的產權交易場所公開進行。”
32號令第二條對企業國有資產進場交易進行了規定“企業國有資產交易應當遵守國家法律法規和政策規定,……在依法設立的產權交易機構中公開進行,國家法律法規另有規定的從其規定。”第三條對企業國有資產交易的行為進行了界定“本辦法所稱企業國有資產交易行為包括:(一)履行出資人職責的機構、國有及國有控股企業、國有實際控制企業轉讓其對企業各種形式出資所形成權益的行為(以下稱企業產權轉讓)……”
此外,32號令第四條對何為“國有及國有控股企業、國有實際控制企業”明確界定為“本辦法所稱國有及國有控股企業、國有實際控制企業包括:(一)政府部門、機構、事業單位出資設立的國有獨資企業(公司),以及上述單位、企業直接或間接合計持股為100%的國有全資企業;(二)本條第(一)款所列單位、企業單獨或共同出資,合計擁有產(股)權比例超過50%,且其中之一為最大股東的企業;(三)本條第(一)、(二)款所列企業對外出資,擁有股權比例超過50%的各級子企業;(四)政府部門、機構、事業單位、單一國有及國有控股企業直接或間接持股比例未超過50%,但為第一大股東,并且通過股東協議、公司章程、董事會決議或者其他協議安排能夠對其實際支配的企業。”
按照上述規定,凡屬于履行出資人職責的機構、國有及國有控股企業、國有實際控制企業,其出資所形成的產權轉讓原則上均需進場交易。
筆者認為此處有幾點需要注意:首先,在出資單位上,包括履行出資人職責的機構和國有獨資、全資、控股、實際控制企業,而履行出資人職責的機構通常為政府財政部門和國資委,即按照32號令的規定,政府財政部門和國資委出資設立的基金均應納入監管范疇;其次,在企業類型上,“國有及國有控股企業、國有實際控制企業”并未只限定于公司,筆者理解,合伙企業屬于企業的一種類型,除非有明確的例外規定,原則上也應適用32號令的規定。
因此,筆者認為,履行出資人職責的機構、國有及國有控股企業、國有實際控制企業出資設立的以公司制或合伙制形式存在的基金,除有例外規定外,其份額和基金對外所持股權轉讓原則上均應進場交易。
(二) 私募基金進場交易的例外性規定
32號令對基金進場交易也有例外性規定,其第六十六條規定“政府設立的各類股權投資基金投資形成企業產(股)權對外轉讓,按照有關法律法規規定執行。”筆者理解,本條為政府設立的各類股權投資基金轉讓所持股權的例外性規定,也即:若相關法律法規對此類股權轉讓有特殊規定的則按其規定執行,若無特殊規定的仍需按照32號令規定的程序進行。
二、國有企業投資基金份額以及對外投資所持股權轉讓是否應當進場交易
(一) 國有企業投資基金的定義
目前,在法律法規層面并沒有對國有企業投資基金進行具體界定,結合實踐,筆者本文所指的國有企業投資基金是指國有企業使用自有資金出資設立或參與的基金,其形式上一般采用合伙制或公司制。
(二) 國有企業投資基金份額及所持股權轉讓是否應當進場
筆者認為,國有企業或國有企業投資設立或參與的基金如符合32號令第四條關于國有及國有控股企業、國有實際控制企業的認定,從法律法規規定層面,該國有企業所持的基金份額及該基金對外投資所持股權轉讓均應當進場交易。
實踐中存在的一個難題是,如何認定基金是否屬于國有及國有控股企業、國有實際控制企業?筆者認為可以結合下述要點進行判定:
1. 該基金的國有持股份額,即國有持股份額單獨或總計超過50%,且如存在多個國有股東,其中之一為最大股東的,一般會做國有及國有控股基金認定,即32號令第四條第(一)(二)(三)款所指;
2. 國有企業是否對該基金擁有實際控制權,即國有企業持股份額未超過50%,但為第一大股東,且可以通過股東協議、公司章程、董事會決議或者合伙協議、一致行動協議等其他協議安排對基金進行實際支配。
在實踐中,基金如屬于公司制,按照上述要件較好判斷,但如屬于合伙制,由于目前的合伙制基金一般采用有限合伙形式,存在普通合伙人(GP)和有限合伙人(LP),在判斷基金的性質時,某些情形下存在一定的困難。其難點主要在于,究竟是以GP的性質還是基金的份額持有情況亦或是其他方法來判斷基金的國有屬性?如某一基金在結構上, GP系民營企業, LP中國有企業持股份額超過50%,此種情形下,該基金是否屬于國有控股基金?
筆者梳理了一下實務界的觀點,一種觀點認為,應當以GP的性質來判斷該基金的屬性,理由在于:按照《合伙企業法》的規定,有限合伙企業由普通合伙人執行合伙事務。有限合伙人不執行合伙事務,不得對外代表有限合伙企業。一般來說,GP在合伙企業中承擔無限連帶責任,且其執行合伙事務,擁有對合伙企業的控制權。那么GP對合伙企業有決定權,該合伙企業的屬性應當以GP的性質來判定。
另一種觀點則認為,應當以基金的份額持有情況來判斷該基金的屬性,理由在于:按照32號令關于“國有及國有控股、國有實際控制企業”的界定,如第四條第二款的規定“(二)本條第(一)款所列單位、企業單獨或共同出資,合計擁有產(股)權比例超過50%, 且其中之一為最大股東的企業”,其并非單純是以國有企業控制作為認定依據,即存在多個國有股東持股比例分散,合計持股數比較大,此種情形,也會被認定為國有企業。舉例來說,某企業有四個股東,其中三個國有股東分別持股20%、19%、31%,剩下一個民營股東持股30%,此時,該企業單一國有股東可能對企業并不能實現控制,但根據32號令第四條第二款的規定,該企業可能會被認定為國有控股企業。
筆者理解,上述爭議的實質是,對基金性質的判定到底是以實際控制人的屬性進行判定還是以基金份額的持有情況進行判定。結合32號令第四條的規定,筆者傾向于認為,基金性質的判定首先應以持股份額進行判斷,在持股份額無法判定的時候,再考慮以實際控制人的屬性進行判斷。同時,在判斷基金的實際控制人時,需重點考慮投資決策委員會的設置情況,看基金對外投資實際由誰決定。
此外,國有性質的私募基金與一般國有企業相比,還有個比較特殊之處在于其一般有管理人,管理人一般由GP或外部管理機構擔任,筆者理解,如由外部管理機構擔任管理人,在判斷基金性質時,仍應當遵循上述判斷標準。
(三) 值得關注的意見
筆者注意到,針對國有企業投資或參與的合伙制基金對外所持股權轉讓是否應當進場交易,地方國資委也有相應意見,如2016年10月12日,重慶市國資委對“國有公司A為有限合伙人出資38%,國有控股公司為普通合伙人出資1%形成的基金企業(有限合伙)對外投資的股權轉讓時,是否需要按照《企業國有資產交易監督管理辦法》規定在產權交易市場進行公開轉讓?”的咨詢進行回復,回復意見認為“經詢我委改革產權處,該合伙制股權基金企業不適用《企業國有資產交易監管辦法》”。有部分實務工作者將上述意見解讀為,合伙制股權基金企業不適用32號令的規定,可以不進場交易。筆者認為此種理解值得商榷,原因在于,如前所述,合伙制基金在做國有屬性判斷時,不應只以GP的性質作為判斷,尚需關注其他LP的持股情況和投決會的設置,進行綜合判斷,上述咨詢和回復由于信息較少,尚不能就此得出合伙制基金可以不進場交易的結論。
此外,筆者還注意到,2018年5月國務院國資委、財政部、證監會聯合頒布的《上市公司國有股權監督管理辦法》第七十八條規定了“國有出資的有限合伙企業不作國有股東認定,其所持上市公司股份的監督管理另行規定。”明確持有上市公司股份的國有出資有限合伙企業不做國有股東認定。
2018年12月29日,國務院國資委在對某女士的咨詢回復意見中指出“《企業國有資產交易監督管理辦法》(國資委 財政部令第32號)第4條是針對公司制企業中的國有及國有控股、國有實際控制等情形進行分類,合伙企業中合伙人的權益和義務應以合伙協議中的約定為依據。”上述意見是否可以理解成,合伙制企業不適用32號令的規定?尚待有關部門進一步釋明。
從上述意見和規定來看,近年來,國務院國資委和部分地方國資委似乎有將合伙制基金對外投資形成的股權轉讓排除在適用國有資產交易一般規定之外的傾向,但在32號令尚未修訂和相關專項規定尚未出臺的情況下,筆者認為,國有企業所持的基金份額及該基金對外投資所持股權轉讓應當進場交易。
三、政府投資基金份額及對外投資所持股權轉讓是否應當進場交易
(一) 政府投資基金的定義
財政部于2015年11月12日出臺的《政府投資基金暫行管理辦法》第二條規定“本辦法所稱政府投資基金,是指由各級政府通過預算安排,以單獨出資或與社會資本共同出資設立,采用股權投資等市場化方式,引導社會各類資本投資經濟社會發展的重點領域和薄弱環節,支持相關產業和領域發展的資金。”
國家發改委于2016年12月30日出臺的《政府出資產業投資基金管理暫行辦法》第二條規定“本辦法所稱政府出資產業投資基金,是指有政府出資,主要投資于非公開交易企業股權的股權投資基金和創業投資基金。”
筆者理解,狹義上來說,以政府財政性出資設立或參與的基金為政府投資基金。在實踐操作中,存在政府通過政府平臺公司出資設立基金或參股現有基金的情況。在此種情況下,如果有政府規范性文件、批復文件或會議紀要將出資認定為財政性出資,我們認為,此類基金的性質也屬于政府投資基金。
(二) 政府投資基金的份額轉讓是否應當進場交易
如前所述,32號令關于基金轉讓的例外規定僅有第六十六條的規定,僅是政府投資基金轉讓對外投資形成企業產(股)權的例外性規定,關于份額轉讓在32號令中并無例外性規定。關于政府投資基金的份額轉讓是否應當進場交易,實踐中存在著分歧。
有觀點認為,按照32號令第三條第一款關于國有資產交易行為的規定,國有資產交易行為包括履行出資人職責的機構轉讓其對企業各種形式出資所形成權益的行為。同時,《企業國有資產法》第二條關于企業國有資產的定義也明確了,企業國有資產是指國家對企業各種形式的出資所形成的權益。第五十四條規定企業國有資產應當進場交易。按照政府投資基金的定義,其屬于政府對企業的出資形成的權益,因此,政府投資基金的份額轉讓原則上是應當進場交易的。
但也有觀點認為,按照《政府投資基金暫行管理辦法》第二十一條的規定:政府出資從投資基金退出時,應當按照章程約定的條件退出;章程中沒有約定的,應聘請具備資質的資產評估機構對出資權益進行評估,作為確定投資基金退出價格的依據。對此條應當理解為,政府投資基金的份額轉讓可以豁免進場交易。
對上述意見分歧,筆者傾向于認同第一種觀點,除上述提到的理由外,筆者認為還有下述兩點原因值得探討:(1)《政府投資基金暫行管理辦法》系由財政部頒布,出臺時間是2015年11月12日,32號令系由財政部、國務院國資委共同頒布,出臺時間是2016年6月24日,根據32號令第六十七條的規定:本辦法自發布之日起施行,現行企業國有資產交易監管相關規定與本辦法不一致的,以本辦法為準。其明確規定了“現行企業國有資產交易監管相關規定與本辦法不一致的,以本辦法為準。”即之前頒布的《政府投資基金暫行管理辦法》關于國有資產交易的規定與32號令不一致的,應當以32號令為準。(2) 根據《立法法》第九十二條的規定:同一機關制定的法律、行政法規、地方性法規、自治條例和單行條例、規章……新的規定與舊的規定不一致的,適用新的規定。在《政府投資基金暫行管理辦法》和32號令對企業國有資產交易存在不一致時,應當適用32號令的規定。此外,國家發改委于2016年12月30日出臺的《政府出資產業投資基金管理暫行辦法》也并未對退出有例外性規定。
由于實踐中對有關規定的理解存在上述分歧,政府投資基金的份額轉讓是否應當進場交易尚需有關部門進一步釋明。
(三) 政府投資基金所持的股權轉讓是否應當進場交易
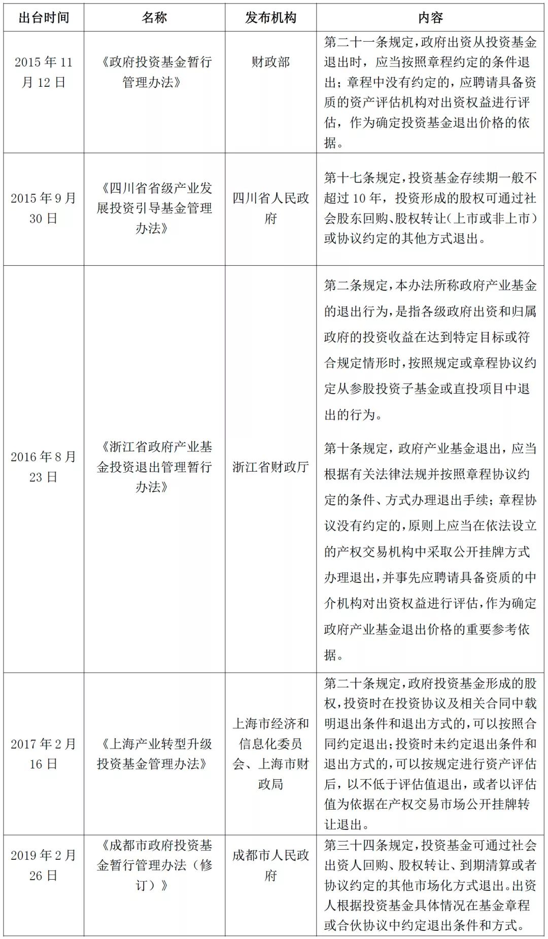
如前所述,32號令第六十六條對政府投資基金投資形成企業產(股)權對外轉讓進行了例外性規定,指出可以“按照有關法律法規規定執行”。而梳理相關的法律法規,就筆者查閱到的法律、行政法規及地方性法規層面,并未發現有特殊性規定,在部門規章、地方政府規章及規范性法律文件層面的部分相關規定如下:
按照上述地方性規定,政府投資基金所持的股權轉讓可以根據章程或合伙協議的約定不進場交易,但如在章程或合伙協議中未做約定的,仍應當進場交易。
四、小結
綜上,筆者理解,按照現行國有資產交易監管規定,國有企業或國有企業投資設立或參與的基金如屬于國有及國有控股企業、國有實際控制企業,其份額以及所持股權轉讓應當遵守32號令的規定,進場公開交易。政府投資基金份額(包括政府出資產業投資基金和引導基金)轉讓是否應當進場交易實踐中存在不同理解,尚需有關部門進一步釋明,從謹慎角度,筆者建議進場交易,政府投資基金所持的股權轉讓有地方性規定的,可以參照地方性規定并結合當地國資委的意見操作,不進場交易。
上述結論是從法律法規層面進行的分析,從實務角度來看,筆者認為國有性質的私募基金進行產權交易確實存在一定的特殊性,與一般的國有企業進行產權交易存在著一定的差別,以投資為目的設立的私募基金在退出的效率和時間上要求較高,而且私募投資基金的主營業務就是投資,退出頻率會較一般的國有企業高,如按現行的32號令等國有資產交易規定來進行,存在著一定的操作困難。同時,筆者注意到,針對基金的特殊性,目前,對國有基金對外投資已有部分地區在國資監管上實行了差異化管理,有些地方關于國有企業投資的規定已將基金對外投資排除在外,如《四川省屬國有企業投資監督管理試行辦法》第三條規定“本辦法所稱投資是指企業在境內從事的固定資產投資與股權投資,不包括基金投資的項目。”
進場交易的目的是保證產權流轉的公平公正公開,防范國有資產流失,近年來的實踐也表明借助產權交易機構進行產權流轉不僅能夠防范非法利益輸送,也可以促進產權流轉價值的最大化,故筆者認為應當在堅持以進場交易為原則的情況下,結合基金的特點,進行差異化進場交易設置,具體而言,可適當考慮簡化國有性質的私募基金進場交易的程序,在總結經驗的基礎上,通過修訂32號令或出臺專項規定的方式,推動國有性質私募基金的產權流轉。
注釋:
[1]政府引導基金募資規模已近4萬億元http://finance.sina.com.cn/money/fund/jjzl/2019-04-15/doc-ihvhiewr5855633.shtml
