目 錄
一、引言
二、商譽應如何減值?
三、近年商譽減值違規案的特點
四、啟示與建議
01
引 言
2024年6月,中國證監會、公安部、財政部、中國人民銀行、金融監管總局、國務院國資委聯合發布《關于進一步做好資本市場財務造假綜合懲防工作的意見》(以下簡稱《意見》),《意見》提出堅決打擊和遏制重點領域財務造假,加強對濫用會計政策實施造假的監管,加大對操縱資產減值計提調節利潤、以財務“洗澡”掩蓋前期造假行為的打擊力度?!兑庖姟伏c名的“操縱資產減值”與“財務洗澡”是典型的減值舞弊行為,其中商譽減值更是減值舞弊的重災區。
在并購浪潮推動下,商譽已成為許多上市公司資產負債表中的重要組成部分。近年來,監管層不斷加大對商譽減值信息披露的監管力度。從監管處罰情況看,部分公司在并購時高溢價收購導致形成大額商譽,在標的盈利能力持續下滑的背景下,仍未按規定及時進行減值測試;亦有部分公司利用減值窗口調節利潤,在特定會計期間集中確認巨額減值,誤導投資者判斷。與此同時,中介機構在審計或評估過程中未能充分履行應有的核查與判斷職責,對關鍵假設、數據來源及外部專家結論缺乏實質性審慎評估,未能真正發揮“看門人”作用。
本文將通過對2022—2024年間典型商譽減值信息披露違規案例的系統梳理,歸納相關風險特征,并結合監管要求提出面向上市公司與中介機構的合規建議,以期為實務操作提供有益參考。
02
商譽應如何減值?
(一) 商譽與商譽減值測試
商譽是企業在合并過程中,購買方的合并成本大于合并中取得的被購買方可辨認凈資產公允價值份額的差額。當企業合并形成的商譽的賬面價值高于可收回金額時,差額部分應當進行減值處理,即商譽減值。
根據《企業會計準則8號——資產減值》(2006)規定,企業合并所形成的商譽,無論是否存在減值跡象,至少應當在每年年度終了進行減值測試。
《企業會計準則8號——資產減值》(2006)第二十三條至第二十五條的規定,“企業合并所形成的商譽,至少應當在每年年度終了時進行減值測試。由于商譽難以獨立產生現金流量,所以商譽應當結合與其相關的資產組或者資產組組合進行減值測試。企業進行資產減值測試,對于因企業合并形成的商譽的賬面價值,應當自購買日起按照合理的方法分攤至相關的資產組;難以分攤至相關的資產組的,應當將其分攤至相關的資產組組合。對于已經分攤商譽的資產組或資產組組合,不論是否存在資產組或資產組組合可能發生減值的跡象,每年都應當通過比較包含商譽的資產組或資產組組合的賬面價值與可收回金額進行減值測試”。[注1]
因此,企業至少要在每年年末對因企業合并產生的商譽進行減值測試,要對商譽進行減值測試就需要將商譽分攤至資產組或資產組組合,已經分攤的商譽的資產組或資產組組合無論是否發生減值每年都應該進行減值測試。
(二) 商譽減值測試的具體方法
對于商譽減值測試,評估方法較為多元,主要包括收益法、市場法與成本法。市場法是采取“對標”策略,參照類似企業商譽價值,結合目標企業特性加以調整,從而推算出目標企業商譽估值,為評估提供橫向參照。成本法是立足被并購方重置成本,即重新構建與被并購方同等規模、效能資產所需耗費成本,以此錨定商譽價值,為評估筑牢底線。收益法是聚焦于被并購方未來預期收益,以此為基礎評估商譽價值。它考量企業未來盈利能力、收益增長趨勢等因素,通過精細預測未來現金流并折現至當下,勾勒商譽價值輪廓。三種方法中,收益法應用最為廣泛。
具體的商譽減值步驟如下:
首先,要將商譽分攤至資產組或資產組組合。
其次,對不包含商譽的資產組或資產組組合進行減值測試,若發生減值抵減各資產賬面價值,同“資產組減值”中的順序。
再次,對包含商譽的資產組或者資產組組合進行減值測試,比較賬面價值與可收回金額。
最后,若發生減值,首先全額抵減商譽的賬面價值,商譽價值不夠抵減,再按照除商譽外資產的賬面價值比例進行分攤,同“資產組減值”中的順序。
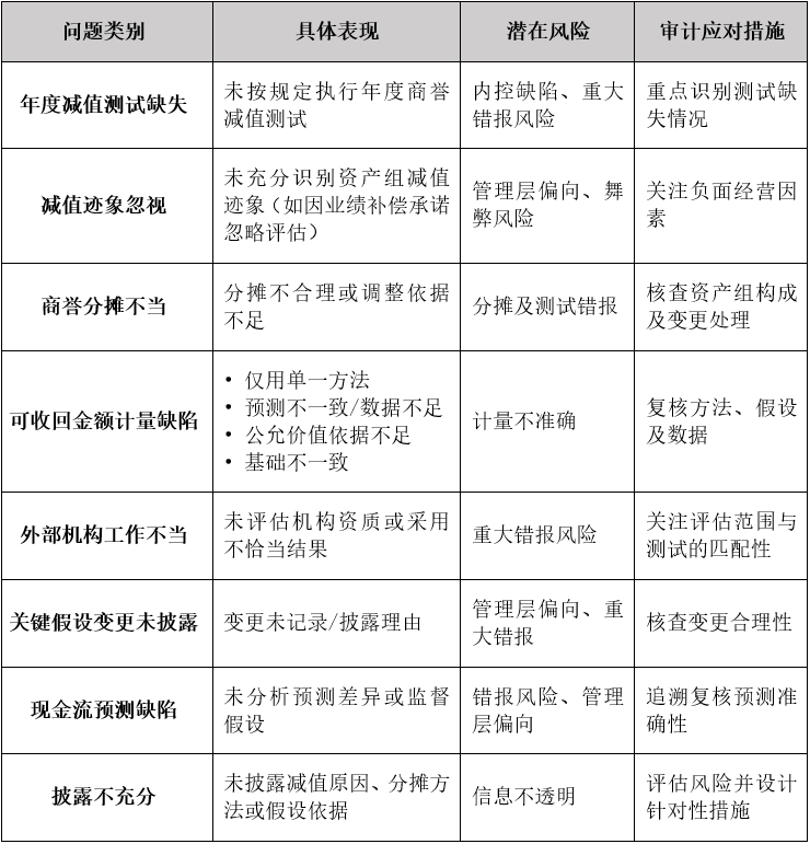
(三) 商譽減值的常見問題
商譽減值測試實務中常見若干關鍵問題,這些問題可能對財務報告質量產生重大影響,需要管理層及審計師予以高度關注。[注2]

03
近年商譽減值違規案的特點
(一) 中介機構涉商譽減值違規比例高
對于上市公司信息披露違規案件,證監會堅持“一案雙查”,嚴厲打擊涉及中介機構開展證券業務過程中未勤勉盡責的違規行為。商譽減值往往有多家中介機構參與,因此上市公司因商譽減值瑕疵導致信息披露違規的,中介機構也“無法幸免”。近年上市公司涉商譽減值違規案件的中介機構處罰情況如下:

其中,針對中介機構出具的專業意見,以下要點應重點關注:
1.SDJT案:評估師未勤勉盡責,上市公司使用專業意見需謹慎(福建證監局行政處罰決定書〔2022〕2號)
SDJT2019年對合并子公司SZXF形成的商譽減值測試項目涉及的資產組可回收價值進行減值測試時,利用了評估機構BFYS的評估報告輔助開展減值測試。
BFYS在對SZXF商譽項目進行評估時,存在兩項錯誤:一是在計算資產組的可回收金額過程中,利息支出項目重復加計,導致計算錯誤。二是在計算折現率時,相關參數未以評估基準日(2019年12月31日)為基準進行取值,導致折現率計算錯誤。BFYS因未勤勉盡責被福建證監局作出行政處罰。
SDJT在利用BFYS的評估報告時,未充分關注到評估報告存在的重復加計票據貼現利息等問題,導致少計提資產組中除商譽外其他資產(固定資產、無形資產、長期待攤費用)的資產減值8,788.56萬元,進而虛增2019年度凈利潤8,788.56萬元,虛增2019年度凈資產8,788.56萬元,占當期期末經審計凈資產絕對值的18.77%。上市公司及相關責任人員被福建證監局作出行政處罰。
值得關注的是,公司部分責任人員在陳述申辯過程中提出:案涉商譽減值差錯事項是因評估機構未審慎導致,其已勤勉盡責,不存在過錯。對此,福建證監局經復核認為:1.從注意義務而言,相關責任人員決策啟動商譽減值評估,知悉商譽減值具有重大性,因此應當具備更高的注意義務;2.從注意能力而言,相關責任人員應具備對SZXF資產狀況的基本認識和判斷能力,案涉事項未超過其注意能力范疇;3.從履職情況而言,將案涉行為歸咎于評估報告錯誤而強調履職的困難,進而論證自身未盡勤勉義務的正當性的觀點不能成立,且相關責任人員未能提供證據證明已盡其相應崗位的勤勉義務。因此,福建證監局認定現有證據不足以證明相關責任人員不存在過錯。
2.HDXC案:年審會計師未恰當使用資產評估機構工作成果(中國證監會行政處罰決定書〔2023〕24號)
2019年10月,HDXC收購SHGF時,管理層對未來的盈利預測僅基于SHGF的貼片業務。從2020年開始,為掩蓋商譽存在明顯減值并完成對賭業績,楊鑫提議并由隋田力決定,在SHGF開展大規模的組裝業務。HDXC2020年末在進行商譽減值測試時,相關資產組未來現金流除貼片業務外,還包含大量引入的組裝業務,認定的資產組與商譽初始確認時認定的資產組(僅包含貼片業務)不一致,違反了《企業會計準則第8號——資產減值》第十八條規定,導致公司未計提商譽減值,虛增利潤7,580萬元,占當期披露利潤總額的107.05%(占更正后利潤總額的110.70%)。HDXC未計提商譽減值的行為導致《2020年年度報告》構成虛假記載。
GZTY在2020年年報審計期間,針對HDXC商譽減值執行的審計程序不到位,主要存在兩方面的問題:
一是GZTY未恰當復核HDXC管理層資產組認定的會計合理性,未發現商譽減值測試存在資產組劃分不準確的問題。
二是GZTY未恰當利用資產評估機構的工作成果。年審期間,GZTY未實質性分析審計底稿中列示的評估師的預測表格,未復核評估使用關鍵參數的合理性。
GZTY因未勤勉盡責被中國證監會作出行政處罰。
(二) 商譽減值違規存在較高“財務洗澡”風險
中國證監會首席律師焦津洪在2023中國國際金融年度論壇上表示,近年來,證監會強化資本市場監管執法,“零容忍”打擊違法違規行為,持續凈化市場生態,堅持抓早抓小,強化日常監管。他表示,今年(2023年)以來,證監會開展上市公司財務“洗澡”專項整治,對32家公司立案調查,公司治理專項行動圓滿收官,發現問題整改率超過95%。
上市公司蓄意操縱,多計或少計商譽減值的,構成減值舞弊行為。減值舞弊會伴隨計提巨額減值的“洗大澡”,目的旨在“消化”過往年度虛構收入和利潤而形成的不實資產。近年商譽減值違規案件中即有不少公司存在較高“財務洗澡”的風險,受到交易所關注:
1.SHFH案:公司少計提商譽減值受處罰,過往大額計提減值受質疑(上海證監局行政處罰決定書〔2024〕3號)
2015年12月,SHFH實施重大資產重組,通過發行股份的方式收購HJFT100%股權,形成相關商譽資產。SHFH在2018年度對該商譽進行減值測試時,未按照企業會計準則的有關規定正確進行商譽減值測試,導致2018年度商譽減值準備少計提897.79萬元,存在會計差錯。該事項導致公司2018年合并財務報表虛增利潤總額897.79萬元。相關會計差錯導致公司2019年、2020年、2021年、2022年年度報告關于商譽的財務數據不準確。上市公司及相關責任人員被上海證監局作出行政處罰。
2023年5月,上交所向公司發出監管函,指出2015年至2017年,HJFT盈利預測完成率分別為103.48%、100.18%、100.47%,均為“踩線”完成。業績承諾期滿,HJFT業績即發生大幅下滑,2018年、2019年業績同比分別下滑59%、20%,公司前期均未計提商譽減值。2022年,HJFT實現凈利潤453.42萬元,同比下滑82%,公司對HJFT計提大額商譽減值準備3.59億元。因此上交所要求公司、會計師、評估師說明是否存在前期商譽減值計提不充分的情形,以及2022年是否通過計提大額商譽減值調節利潤進行財務“大洗澡”。
2.FZDJ案:錯誤劃分資產組導致多年財報不準確,減值合理性問題收問詢函(浙江證監局行政處罰決定書〔2024〕6號)
2015年,FZDJ收購SHHN100%股權,形成商譽828,611,977.03元。YNFZ原為FZDJ全資子公司;2019年7月,FZDJ將YNFZ100%股權轉讓給SHHN。自2019年底起,公司不恰當地將YNFZ納入SHHN商譽相關資產組,進行商譽減值測試,導致確認的商譽減值準備金額不準確。此外,SHHN存在費用會計估計不合理的問題。
由于存在前述問題,公司2018至2022年年度財務報表存在不準確,導致公司2018年利潤總額虛增7,843.23萬元、2019年利潤總額虛增596.45萬元,2020年利潤總額虛增1,792.50萬元,2021年利潤總額虛增231.37萬元,2022年利潤總額虛減8,697.62萬元,分別占當期披露利潤總額絕對值的18.38%、31.96%、2.76%、27.78%、26.03%。上市公司及相關責任人員被浙江證監局作出行政處罰。
此前,針對公司對SHHN的商譽減值問題,深交所向公司發出問詢函,要求公司說明SHHN報告期發生商譽減值的主要跡象,減值計提依據、測算過程和具體參數設置,包括資產組的具體構成和賬面價值的計算方法,報告期相關參數設置(包括資產組構成、賬面價值的計算方法等)與歷史年度相比是否存在重大差異,并要求公司說明是否存在通過資產減值準備和/或信用減值準備進行財務“大洗澡”、跨期調節利潤的情形。
(三) 商譽減值細節錯誤不斷
2024年1月27日,中國注冊會計師協會制定發布《中國注冊會計師審計準則問題解答第17號——商譽減值的審計》(以下簡稱《問題解答》),對會計師執行商譽減值審計的相關問題作出指導。
《問題解答》共涉及七個問題,包括:被審計單位在商譽減值測試及信息披露中,通常存在的可能導致重大錯報風險的情形;如何實施與商譽減值相關的風險評估程序;如何考慮利用專家的工作;如何針對與商譽減值相關的重大錯報風險設計應對措施;如何評估資產組或資產組組合構成的恰當性;如何測試管理層選擇和運用的方法、重大假設和數據;如何檢查商譽減值在財務報表中的披露等。
除存在較高舞弊風險的商譽減值違規外,近年還有不少因商譽減值執行過程中不謹慎、準則執行不到位等問題導致的錯誤:
1.SJHT案:連續5年未按規定執行減值測試(中國證監會行政處罰決定書〔2024〕112號)
由于SJHT未按規定執行商譽減值測試,存在以下問題導致公司2018-2022年年度報告披露的相關數據不準確,因此上市公司及相關責任人員被中國證監會作出行政處罰:
公司2018年未按規定執行商譽減值測試,子公司QKWL公允價值確定缺乏合理依據,導致2018年年報少計提商譽減值準備。在執行2018年度商譽減值測試時,SJHT對除QKWL外的資產組均通過未來現金流量折現法測算。對于QKWL資產組,按照公允價值減去處置費用后的凈額確定可收回金額,且公允價值取值依據為前期與其他公司簽訂的投資意向書中約定的QKWL估值,最終未計提商譽減值準備。
公司2019-2022年年報商譽原值披露錯誤。2019年,SJHT合并SQYX,在計算商譽時使用的可辨認凈資產公允價值未扣除SQYX原賬面商譽,并將SQYX的賬面商譽直接與計算得出的合并產生的商譽相加,導致2019年至2022年SJHT財務報表商譽原值高估12,206.95萬元。
公司2019-2022年未按規定執行商譽減值測試,未能合理確定與商譽相關的資產組、資產組組合,導致2020年、2022年未按規定計提商譽減值準備。2020-2022年,SJHT以游戲業務存在協同效應為由,將2019年劃分的3個資產組合并進行減值測試。相關資產組應作為單獨報告分部進行披露并作為單獨的資產組進行減值測試,SJHT隨意合并資產組不符合企業會計準則的相關規定。
2.RHZN案:上市公司商譽減值計算錯誤,會計師未對金額審慎復核(深圳證監局行政處罰決定書〔2023〕18號)
RHZN2018年對持股73.8352%的LSKJ相關商譽減值測試過程中,未按照《企業會計準則第20號——企業合并》第十三條和《企業會計準則第8號——資產減值》第四條規定考慮歸屬于少數股東商譽的影響,導致2018年少確認資產減值損失3,130.20萬元,2020年多確認資產減值損失3,130.20萬元。上市公司及相關責任人員被深圳證監局作出行政處罰。
公司年審會計師也因為在進行商譽減值測試時,直接引用了公司聘請的評估機構出具的資產評估報告作為審計工作底稿,但該報告未考慮歸屬于少數股東權益的商譽影響。LX所未對LSKJ含商譽資產組的賬面價值進行復核,未發現前述錯誤,進而得出不恰當的審計結論。2019年年度審計中,LX所仍未發現商譽計算錯誤,未對商譽減值準備予以審計調整。2019年非公開發行事項核查過程中,中國證監會要求注冊會計師對LSKJ商譽減值準備事項進行核查并發表意見。LX所未針對商譽減值事項開展核查工作,仍然直接引用資產評估報告的計算過程,發表了不恰當的核查意見。LX所因未勤勉盡責被深圳證監局作出行政處罰。
3.HTGF案:上市公司業務預測不合理導致少計商譽減值(廣東證監局行政處罰決定書〔2024〕11號)
2015年,HTGF收購XGTD100%股權;2019年,HTGF收購SDJT51%股權。上述收購行為形成相應資產組(下稱XGTD資產組和SDJT資產組)。2020年、2021年,HTGF在對上述資產組實施商譽減值測試過程中,存在未結合XGTD資產組中相關公司業務實際情況作出合理經營預測,未考慮SDJT開展的相關業務在實際執行中存在的不確定性,對項目落地的業務規模預測過于樂觀等問題。2020年、2021年,HTGF分別少計資產減值損失3,064.94萬元、10,993.84萬元,相關定期報告存在虛假記載。上市公司及相關責任人員被廣東證監局作出行政處罰。
2020年度和2021年度,HTGF聘請兩家評估機構對商譽減值事項發表評估意見。2020年度和2021年度開展商譽減值審計時,DH所、HTGF與FJLH簽訂復核委托合同,約定由FJLH對兩家評估機構的評估報告出具復核報告,但DH所未對上述評估報告、復核報告等專家工作用作審計證據的適當性進行評價。因此,DH所對HTGF商譽減值審計不到位,結合DH所存在的其他未勤勉盡責行為,DH所因未勤勉盡責被廣東證監局作出行政處罰。
04
啟示與建議
(一) 對上市公司的建議
1. 科學評估并合理確定交易價格
上市公司在并購交易中應堅持審慎、理性的定價原則,全面評估標的資產的盈利能力、可持續發展前景及行業波動風險,杜絕基于資本市場預期或短期估值泡沫盲目抬高交易價格。部分案例表明,過高交易對價所形成的巨額商譽,不僅加大了未來減值風險,更可能在公司盈利承壓時成為操縱利潤、規避退市風險的手段。
尤其在業績承諾安排下,標的企業為達成承諾指標存在“虛增利潤”動機,而高商譽則為公司后續通過調節減值節奏掩蓋真實經營狀況提供了操作空間。因此,公司應在交易前充分開展盡職調查,結合歷史經營數據與外部可比公司情況,合理估算交易定價,防范高估值、高商譽帶來的信息披露風險與舞弊隱患。
2. 合規、審慎開展商譽減值測試
上市公司應嚴格依照會計準則和監管要求,每年定期開展商譽減值測試,而非將其作為可調節利潤的“工具”或“窗口”。同時,在企業經營環境發生重大變化、被并購資產持續虧損、行業景氣度明顯下滑等情形下,應主動識別是否存在商譽減值跡象,及時啟動專項測試并如實確認減值,防止風險積壓、信息披露滯后。
上市公司應堅決杜絕“財務洗澡”式減值。公司在已有明顯減值跡象時應及時確認,不得故意延后至特定會計期間集中確認減值,從而掩蓋此前財務虛增情況,或通過操控減值時點實現當期業績“斷臂求生”、為未來年度“輕裝上陣”。此類行為會嚴重影響投資者的投資判斷,也構成對減值測試制度的扭曲,應予以嚴肅防控。
3. 審慎對待并合理運用專業機構意見
在商譽減值測試過程中,上市公司會利用評估機構、會計師等專業中介機構出具的專業意見,但上市公司對減值結果負有最終責任,不能將外部意見作為推卸判斷責任的依據,更不能以“專業意見”為掩護規避應盡義務。
上市公司的董事、高級管理人員應切實履行勤勉盡責義務,在其專業能力范圍內充分審閱并質詢關鍵結論和假設依據,如對關鍵參數存疑,應及時要求專業機構作出說明或進行調整,必要時可聘請多家機構出具意見進行比對分析。否則,即可能因未勤勉盡責而受到行政處罰。如前述SDJT案中,福建證監局明確,由于評估報告錯誤會導致履職困難的觀點,不能成為責任人員未勤勉盡責的合理理由,因此案涉責任人員仍受到行政處罰。
(二) 對中介機構的建議
1. 依法合規、保持獨立開展商譽減值相關工作
作為資本市場的“看門人”,中介機構在商譽減值測試過程中應當嚴格遵守法律法規和職業準則,獨立、客觀地出具相關評估、審計意見,確保結論經得起監管和市場的雙重檢驗。
在實際執業過程中,中介機構應獨立客觀,堅持以審慎專業的態度對待上市公司提供的信息與假設,不應機械采信或過度依賴管理層口徑。尤其是在涉及重大主觀判斷的關鍵環節,應結合行業環境、歷史業績及外部數據開展獨立分析,確保所出具結論具有合理性與審慎性。同時,對于減值跡象明顯但公司未及時響應的情形,應當提示公司及時進行減值測試,推動公司真實、準確反映資產價值。
此外,針對高商譽、高風險行業或并購標的持續虧損等情形,專業機構應增強風險意識,主動進行風險提示和溝通反饋,推動減值測試程序的實質合規,切實防范因判斷失真、失責失位而引發的共同違規風險。
2. 強化執業質量,杜絕疏忽與低級錯誤
商譽減值測試涉及大量估值判斷,對中介機構的專業能力與執業嚴謹性提出更高要求。部分案例暴露出,中介機構在執行過程中存在可回收金額計算錯誤、折現率計算錯誤、未識別管理層不合理的資產組劃分等明顯疏漏和低級錯誤,嚴重影響結論質量,甚至直接導致財務信息失真。
對此,中介機構應進一步完善內部復核與質量控制機制,對涉及重大判斷事項的報告出具前應組織充分的復核、質詢和專業討論流程,避免因審慎性不足或程序松懈帶來執業風險。執業人員也應加強專業能力建設,在執行過程中保持足夠的職業懷疑態度,推動提升商譽減值測試的整體質量水平。
3. 對其他專業機構意見盡到審慎核查義務
在商譽減值測試中,管理層通常會聘請評估機構出具資產組或資產組組合的可收回金額評估報告。審計機構在利用該類外部專業意見時,應依法履行審慎核查義務,不得簡單采信或形式化引用。
例如,根據《中國注冊會計師審計準則問題解答第17號——商譽減值的審計》的規定,注冊會計師應重點關注管理層聘請專家的工作是否直接服務于商譽減值測試目的,包括但不限于:評估報告的評估對象、評估基準日、評估方法、價值類型等是否與財務報表減值測試要求一致,相關假設、方法與數據是否合理、完整、準確。此外,對于專家未覆蓋的范圍或存在適用差異的情形,審計人員應主動實施補充審計程序,獲取其他相關審計證據,確保整體證據鏈條的完整性、相關性與可靠性。審計機構在引用其他專業機構結論前開展充分的判斷與復核工作,推動商譽減值測試結果真實、謹慎、符合會計準則規定,防止因形式審查或遺漏關鍵差異導致審計失敗或信息披露風險。
注釋及參考文獻
[1]《企業會計準則8號——資產減值》(2006)
[2]《中國注冊會計師審計準則問題解答第17號——商譽減值的審計》(2024年1月27日發布)
