2019年1月28日,中國證監會公布《關于在上海證券交易所設立科創板并試點注冊制的實施意見》(中國證券監督管理委員會公告[2019]2號,以下簡稱《實施意見》)。2019年1月30日,按照該《實施意見》的要求,中國證監會及上海證券交易所(以下簡稱“上交所”)、中國證券登記結算有限責任公司(以下簡稱“中登公司”)公布了相關配套規則的公開征求意見稿。本文擬根據已公布的《實施意見》及其配套規則、相關問答就科創板試點的注冊制進行簡要分析。
一、法律法規及配套規則概要

二、科創板試點的注冊制相較現行核準制的延續與突破
(一) 多元包容的上市條件
1. 原則性規定
科創企業有其自身的成長路徑和發展規律。科創板上市條件更加注重企業科技創新能力,允許符合科創板定位、尚未盈利或存在累計未彌補虧損的企業在科創板上市。在市場和財務條件方面,引入“市值”指標,與收入、現金流、凈利潤和研發投入等財務指標進行組合,設置了5套差異化的上市指標,可以滿足在關鍵領域通過持續研發投入已突破核心技術或取得階段性成果、擁有良好發展前景,但財務表現不一的各類科創企業上市需求。允許存在未彌補虧損、未盈利企業上市,不再對無形資產占比進行限制。
2. 市值與預計市值
根據《上海證券交易所科創板股票上市規則(征求意見稿)》第7.1.5條的規定,市值是指交易披露日前10個交易日收盤市值的算術平均值。根據《上海證券交易所科創板股票發行上市審核規則(征求意見稿)》的規定,預計市值是指股票公開發行后按照總股本乘以發行價格計算出來的發行人股票名義總價值。
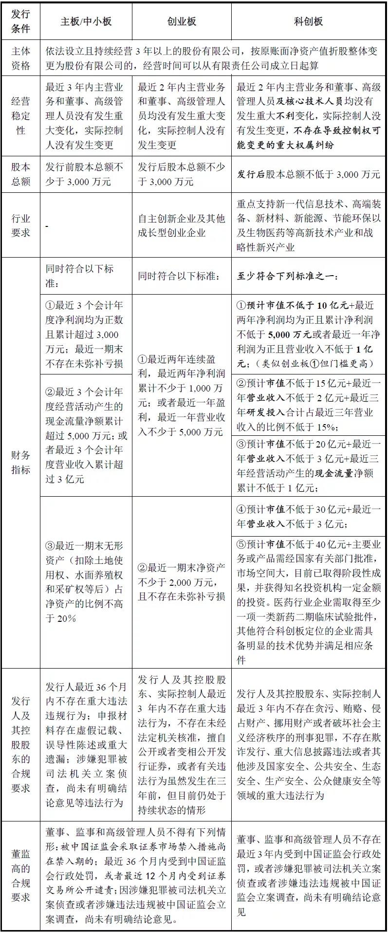
3. 科創板上市條件與現行核準制上市條件的比較情況

(二) 審核程序
1. 現行核準制下的審核程序
根據中國證監會于2019年1月25日公示的《發行監管部首次公開發行股票審核工作流程及申請企業情況》,現行核準制下的審核程序如下:

(1) 所在地證監局輔導:企業在向中國證監會申報材料前,應向所在地證監局申請輔導備案并進行公告,輔導期滿由所在地證監局進行輔導驗收,再向中國證監會遞交申報材料。
(2) 受理:中國證監會發行監管部在正式受理申報材料后即會在證監會官網預先披露招股說明書,并將申請文件分發至相關審核處室,相關審核處室安排非財務事項和財務事項各一名預審員具體負責審核工作。
(3) 召開反饋會并發出反饋意見:兩名預審員審閱發行人申請文件后,從非財務和財務兩個角度撰寫審核報告,提交反饋會討論。反饋會后將形成書面意見反饋給保薦機構。
(4) 初審會:初審會將討論、修改由預審員形成的初審報告(初稿),并由預審員匯報發行人的基本情況、初步審核中發現的主要問題及反饋意見回復情況。初審會討論決定提交發審會審核。
(5) 發審會:預審員向發審委委員報告審核情況,并就有關問題進行說明,再由發行人代表2名和該項目2個簽字保薦代表人接受詢問;聆詢結束后,發審會以投票方式對首發申請進行表決。
2. 科創板注冊制下的審核程序
根據《科創板首次公開發行股票注冊管理辦法(試行)》及《上海證券交易所科創板股票發行上市審核規則(征求意見稿)》的規定,發行人申請股票首次發行上市,應當向上交所提交發行上市申請文件,上交所主要對發行人是否符合發行上市條件、提交的申請材料是否齊備、中介機構是否具備相關資質、中介機構發表的意見是否明確完整等方面進行審核,再提交中國證監會進行核查并作出是否同意注冊的決定,具體審核程序如下:
(1) 保薦人通過上交所發行上市審核業務系統報送電子申請文件及電子工作底稿和驗證版招股說明書,提交申請文件前可以通過該系統進行咨詢與預溝通;文件不符合要求的,發行人應當予以補正,補正時限最長不超過30日;上交所在收到申請文件后5個工作日內作出是否受理的決定,告知發行人及其保薦人,并在上交所網站公示。
(2) 預披露:受理申請文件后,發行人應當在上交所網站預先披露招股說明書、發行保薦書、上市保薦書、審計報告和法律意見書等文件。
(3) 上市審核機構問詢:上交所上市審核機構自受理發行上市申請文件之日起20個工作日內向發行人提出首輪審核問詢,3個月內出具同意發行上市的審核意見或者作出終止發行上市審核的決定,但發行人及其保薦人、證券服務機構回復審核問詢的時間(問詢時間不超過3個月)不計算在內。
(4) 現場檢查:上交所從發行上市申請已被受理的發行人中抽取一定比例,對其信息披露質量進行現場檢查。
(5) 上市委員會審議:上交所上市委員會召開審議會對發行人及其保薦人進行現場問詢,通過合議形成同意或者不同意發行上市的審議意見;審核通過的,向中國證監會報送同意發行上市的審核意見、相關審核資料及發行人的發行上市申請文件。
(6) 科技咨詢委員會提供專業咨詢意見。
(7) 中國證監會核查:中國證監會依照法定條件,在20個工作日內對發行人的注冊申請作出同意注冊或不予注冊的決定。發行人補充、修改注冊申請文件及中介機構補充核查的時間不計算在內。
(三) 限售安排
科創板相較現行核準制增加了對于相關主體股份限售的要求:
1. 公司股東持有的首發前股份,應當在公司上市前托管在為公司提供首次公開發行上市保薦服務的保薦機構。保薦機構不具有經紀業務資格的,應當托管在實際控制該保薦機構的證券公司或其依法設立的其他證券公司。保薦機構或者前款規定的證券公司應當對公司股東減持首發前股份的情況進行前端核查和監控。股東減持首發前股份的委托違反本規則或者上交所其他有關規定的,保薦機構或者前款規定的證券公司應當拒絕其委托。
2. 核心技術人員應當承諾,自發行人股票上市之日起36個月內,不轉讓或者委托他人管理其直接和間接持有的發行人首發前股份。
3. 公司上市時尚未盈利的,在公司實現盈利前,特定股東不得減持首發前股份(公司上市滿5個完整會計年度后,不適用該款規定)。上市公司存在本規則第十二章第二節規定的重大違法情形,觸及退市標準的,自相關行政處罰決定或者司法裁判作出之日起至公司股票終止上市前,特定股東(第一大股東及其實際控制人)不得減持公司股份。
4. 特定股東通過非公開轉讓減持所持首發前股份的,受讓方自股份登記之日起12個月內不得轉讓。特定股東通過協議轉讓減持首發前股份,涉及控制權變更的,受讓方自股份登記之日起12個月內不得轉讓;股份解除限售后減持股份的,應當按照本規則關于特定股東減持首發前股份的規定減持受讓股份。
5. 發行人的保薦機構依法設立的相關子公司或者實際控制該保薦機構的證券公司依法設立的其他相關子公司,可以參與本次發行戰略配售,并對獲配股份設定限售期,具體事宜由上交所另行規定。首次公開發行股票數量不足1億股的發行人,可以向前款規定的戰略投資者配售股份。
三、其他問題
(一) 允許行使超額配售選擇權(綠鞋機制)
發行人和主承銷商可以在發行方案中采用超額配售選擇權。采用超額配售選擇權發行股票數量不得超過首次公開發行股票數量的15%。主承銷商采用超額配售選擇權,應當與參與本次配售并同意作出延期交付股份安排的投資者達成協議。
發行人股票上市之日起30日內,主承銷商有權使用超額配售股票募集的資金,從二級市場購買發行人股票,但每次申報的買入價不得高于本次發行的發行價,具體事宜由上交所另行規定。主承銷商可以根據超額配售選擇權行使情況,要求發行人按照超額配售選擇權方案發行相應數量股票。
(二) 強調募投項目的科創性
發行人董事會應當依法就本次募集資金使用的可行性及其他必須明確的事項作出決議,并提請股東大會批準。科創公司募集資金應當用于主營業務,重點投向科技創新領域,不得直接或間接投資與主營業務無關的公司。上市公司應當建立完善募集資金的存儲、使用、變更、決策、監督和責任追究等制度,并持續披露募集資金運用相關信息。
(三) 允許紅籌企業上市
根據《國務院辦公廳轉發證監會關于開展創新企業境內發行股票或存托憑證試點若干意見的通知》(國辦發〔2018〕21號)的規定,試點紅籌企業在境內發行以股票為基礎證券的存托憑證應符合證券法關于股票發行的基本條件,同時符合下列要求:一是股權結構、公司治理、運行規范等事項可適用境外注冊地公司法等法律法規規定,但關于投資者權益保護的安排總體上應不低于境內法律要求;二是存在投票權差異、協議控制架構或類似特殊安排的,應于首次公開發行時,在招股說明書等公開發行文件顯要位置充分、詳細披露相關情況特別是風險、公司治理等信息,以及依法落實保護投資者合法權益規定的各項措施。
同時符合上述條件及科創板上市規則規定的紅籌企業,可以申請發行存托憑證并在科創板上市。紅籌企業在境內發行存托憑證并上市的,應當取得上交所出具的同意發行上市審核意見、中國證監會作出同意注冊決定;還應當提交本次發行的存托憑證已經中國結算存管的證明文件、經簽署的存托協議、托管協議文本以及托管人出具的存托憑證所對應基礎證券的托管憑證等文件。紅籌企業具有協議控制架構或者類似特殊安排的,應當充分、詳細披露相關情況特別是風險、公司治理等信息,以及依法落實保護投資者合法權益規定的各項措施。
(四) 強制退市制度
《上海證券交易所科創板股票上市規則》(征求意見稿)第十二章明確了重大違法強制退市、交易類強制退市、財務類強制退市、規范類強制退市、主動終止上市的具體情形。聚焦存在財務欺詐等重大違法行為的公司、喪失持續經營能力且恢復無望的主業“空心化”公司,豐富和優化了退市指標體系,簡化退市環節、從嚴執行退市標準并設置了必要的救濟安排。
(五) 盈利預測未達的處分
《科創板首發注冊管理辦法(試行)》第七十五條明確了盈利預測未達的具體處分。發行人披露盈利預測的,利潤實現數未達到盈利預測80%的,除因不可抗力外,上交所可以對發行人及其董事長、總經理、財務負責人給予通報批評、公開譴責或者一年內不接受發行人提交的發行上市申請文件的紀律處分;對簽字保薦代表人給予通報批評、公開譴責或者一年內不接受其簽字的發行上市申請文件、信息披露文件的紀律處分。利潤實現數未達到盈利預測50%的,除因不可抗力外,上交所可以對發行人及其董事長、總經理、財務負責人給予公開譴責或者三年內不接受發行人提交的發行上市申請文件的紀律處分;對簽字保薦代表人給予公開譴責或者一年至二年內不接受其簽字的發行上市申請文件、信息披露文件的紀律處分。注冊會計師在對前兩款規定的盈利預測出具審核報告的過程中未勤勉盡責的,上交所可以對簽字注冊會計師給予通報批評、公開譴責或者一年內不接受其簽字的發行上市申請文件、信息披露文件的紀律處分。
