
引言:近年來,中資企業在巴西的投資領域不斷拓展,從早期的基建、能源等傳統賽道,逐步延伸至新能源、數字服務、電商等新興領域。但在出海的過程中,巴西獨特的法律體系、復雜的監管環境和文化差異也為投資者帶來了外資準入限制、并購合規風險等本地化挑戰,亟需系統的法律框架與實務經驗指引。
本文旨在系統解析巴西投資法律環境,為中國企業提供切實可行的實務參考。文章從公司設立與組織形式選擇到外資準入的禁止與限制領域,并深入探討投資并購中的交易結構設計、盡職調查重點;最后結合案例經驗為企業提供建議,以助力中資企業在巴西實現穩健、可持續的商業拓展。
目 錄
一、巴西公司設立與組織形式選擇
二、外資準入限制與行業監管
三、投資并購交易合規要點
四、案例分析與實務經驗
01
巴西公司設立與組織形式選擇
(一) 常見企業類型及適用性分析
根據巴西公司法的相關規定,能在巴西設立開展商業活動的實體包括個人獨資企業、合伙制企業、有限責任公司、股份有限公司等。一般而言,中資企業通常會選擇設立子公司、設立分支機構和代表處這兩種形式,而前者又分為有限責任公司和股份有限公司兩種形式,本文將詳細介紹上述各種企業類型。
1.有限責任公司(LTDA)
有限責任公司需要兩名及以上股東[注1],每一名股東以其出資額為限對公司債務承擔連帶責任[注2],出資形式可以是現金或其他可以以現金估價的資產,但認繳的出資額需要公司章程規定的期限內繳清。如某一股東的出資額未在該期限內繳清,則其他股東可以在到期后將其已經實繳的出資額扣除拖欠部分的利息以及約定的分期付款費用后返還給該名股東,并收回其股份,或將其股份減少至其已實繳出資的部分[注3]。
有限責任公司股東會的職權范圍包括管理人員的任命與解雇、公司章程的修改和訂立、公司的設立、合并、解散或終止清算等[注4]。除股東會外,有限責任公司還必須按照公司章程設置管理機構,組成管理機構的管理人由股東決定[注5],管理人員可以是非股東,但非股東管理人的任命需要一定數量的股東同意[注6];而股東被任命為管理人后,除合同另有約定外,其解聘需要經過持有超半數股份的股東批準[注7]。除此之外,還可以根據需要設立財政委員會,以定期對公司內的財產流向進行監督核查,加強公司的資金安全。有限責任公司無法上市,沒有發行股票的權限,但管理靈活,設立費用較低,更加適合在巴西進行中小型投資,無大量融資需求的項目及企業。
2.股份有限公司(SA)
股份有限公司同樣需要至少兩名股東,出資形式的要求與有限責任公司類似,均為現金或可以用現金估價的資產[注8],但在認繳之初需要至少支付發行價10%的首付款[注9]。股份有限公司根據其股票是否獲準在證券市場上交易分為上市公司和封閉公司。除控股股東、董事、董事會成員持有的股份及庫存股外,上市公司其余股份均視為在市場上流通的股份[注10],流通股份的少于公司發行股票總數的5%時,股東大會可以按照發行的價值贖回這些股份,但這部分贖回價值必須存入證券交易委員會授權的銀行機構才能供股東使用[注11]。
除股票外,股份有限公司還可以發行債券。且與股票不同,封閉公司亦可以通過債券的方式獲得融資。債券的票面價值通常以本國貨幣表示,在滿足一定條件的情況下也可以轉換成股票[注12]。此外,巴西公司在滿足一定條件的情況下還可以向海外發行債券,尋求海外融資[注13]。股份有限公司可以通過各種方式尋求社會融資,更適合在資金方面有較大需求的項目或企業。
3.分支機構(Branch)和代表處:功能與限制對比
分支機構與代表處是指外國公司依照行政部門授權后在巴西經營業務的一種實體形式。相對于有限責任公司和股份有限公司的設立而言,分支機構的設立與審批流程更為嚴格,耗時也更長,且未經對應行政部門授權無法在巴西開展商業活動,更易受到限制。但這種實體形式可以直接利用母公司的品牌影響力與資源,并且無需在巴西設立全新的法人實體,同樣具有其獨特的優勢。
(二) 注冊流程與關鍵步驟
在巴西注冊公司的流程包括核名、公司章程公證、稅務登記(CNPJ)、市政許可等,對于外資企業而言,還有外資注冊(RDE-IED)等特殊要求。
在巴西設立一家公司需要按照以下流程進行:第一步是核名,首先應當確定公司名稱,按照巴西公司法的規定,企業家可以自己的全名或縮寫形式成立公司并開展業務,同時可以在此基礎上添加更加精確的個人名稱或活動類型,但不能與其他已經注冊的公司名稱相同[注14];第二步是根據不同公司類型的要求準備相應的公司章程并對其進行公證,如注冊實體為外國公司的分支機構,還需要同步提供母公司的注冊文件;第三步是進行企業注冊申請,獲得企業識別號(NIRE)以及聯邦稅務局注冊以獲得企業稅號(CNPJ);第四步是在當地政府完成市政登記,并前往當地社保局申請公司的社保號;最后一步是在當地銀行申請公司帳戶并匯款注資。
此外,外資在當地注冊公司還應當注意一些特殊事項:其一,在巴西注冊的公司可以由外國人控股,但當地的法定代表人必須具有巴西國籍或巴西永居資格;其二,巴西公司管理者可以不居住在巴西,但需要指定一名當地律師以接收相關的法律通知;其三,外資進入巴西投資需要在巴西央行(BACEN)通過外資注冊(RDE-IED)系統完成外資來源登記;其四,巴西公司接收國外貸款并且數額達到100萬美元時也需要向巴西央行進行申報。
02
外資準入限制與行業監管
(一) 禁止/限制外資投資的領域
巴西在外資準入的行業上存在一些限制,包括但不限于以下領域:
核能
核能以及對核能應用的服務與設施,包括對和礦物及其衍生物的研究、開采、處理等相關的貿易和行業,巴西實行國家壟斷政策,除法律規定情形外,不允許任何外國資本進入[注15]。
農村土地收購
外國人不得購買超過一定數量的農村土地,無論這些土地是否相鄰[注16]。
醫療
外國公司或資本禁止直接或間接參與巴西的醫療保健事業[注17]。
新聞廣播音像
報業公司、無線電廣播公司和聲音及圖像廣播公司的總資本和表決權資本中至少有70%必須直接或間接地屬于在巴西出生或入籍十年以上的巴西公民,由他們管理這些活動并制定節目內容[注18]。
(二) 行業監管方式
1.反壟斷審查(CADE)
根據巴西競爭法的規定,達到法定門檻的交易必須在實施前向巴西經濟保護和管理委員會(CADE)申報,并獲得批準,申報條件為任一參與方在巴西的年度營收≥7.5億雷亞爾(BRL);且另一參與方在巴西的年度營收≥ 7500萬雷亞爾(BRL)[注19]。
反壟斷審查的具體程序包括兩種,簡易程序申報和非簡易程序申報,簡易程序耗時約為60個自然日左右,而非簡易程序平均審查時間約為90個自然日。反壟斷審查的審查期限最長為240天。
如有達到申報條件的交易未進行申報,可能會被視為無效或面臨高額罰款[注20],罰款金額不低于六萬雷亞爾,最高可達六千萬雷亞爾,且罰款和法律無效風險是同時存在的,并不因為其中一種程序的執行而影響另一項處罰的實施。
2.前置審批
巴西對特定行業(如電信、石油、電力等)實行行業監管機構前置審批制度,與反壟斷審查并行且相互獨立。這些規定分散在行業專門法及憲法原則中,核心要求是,涉及國家特許經營權(Concess?o)、授權(Autoriza??o)或資質許可的資產交易或控制權變更,必須獲得對應監管機構批準。
電信行業的監管機構為國家電信局(ANATEL),其審批觸發條件為特許經營權轉讓、控制權變更、頻譜牌照交易、外資持股超20%需單獨審批[注21];石油天然氣領域的監管機構為國家石油局(ANP),在涉及石油天然氣相關的勘探/生產特許權轉讓、公司控制權變更、油田權益收購時,需要向國家石油局提出申請審批[注22]。此外,類似的行業與審批機構還包括電力行業的國家電力局(ANEEL)以及民航行業中的國家民航局(ANAC),這些行業均受到行業特有的監管部門監管,需要投資者對這些行業特有的規則進行深入了解以降低法律風險。
03
投資并購交易合規要點
(一) 交易結構設計
在巴西,并購交易有股權收購和資產收購兩類。股份收購意味著買方收購從事目標業務的公司的股份,而資產收購則涉及買家收購賣方一系列資產和權利,有時還承擔與目標業務相關的某些負債。雖然這兩類交易結構都可以實現相應的商業目標,但其法律效果存在一定的差異,尤其是稅收以及用工方面的規定影響了買方對具體交易類型的選擇。
在稅收方面,股權收購相較于資產收購存在一定的優勢。首先,股權轉讓避免了高昂的流轉稅,其通常不征收增值稅(VAT)、消費稅(IPI)和社保貢獻稅(PIS/COFINS)。相反,資產交易會觸發一系列流轉稅,例如庫存、不動產、固定資產的轉讓都可能觸發相應稅種的繳納。其次,股權交易允許買方承繼目標公司的“稅收歷史責任”,例如凈經營虧損、稅收優惠、已繳稅款抵扣額度等,買方未來可以用這些稅收屬性來抵消利潤,減少未來的應納稅額。而在資產交易中,買方需要以資產的公允價值作為新的計稅基礎,但無法利用賣方過去的經營虧損。再次,股權交易稅務處理相較于資產交易中對每一項主要資產類別分別計稅而言更高效和直接。因此,從稅收方面去考慮,除非存在一些強烈的非稅收因素的考量,巴西市場中的交易各方通常會優先選擇股權收購。
在勞工方面,無論是股權收購還是資產收購,所有勞工方面的義務均由交易的買方承擔,雇主結構或其股東的變更不影響雇員及其條款和條件。[注23]關于員工轉移,股權收購中由于雇主法人未變,雇傭關系依法自動延續且無需員工同意,而資產交易中若員工因交易被轉移到買方公司需要員工的同意。因此,從防止人才流失的角度考慮,對于旨在收購特定行業目標公司的買家而言,股權收購更為理想。其次,關于勞工歷史責任,股權交易中的買方需繼承所有歷史勞動債務,包括未知的、未披露的或未決的訴訟、社保欠款、獎金負債等。資產交易中買方原則上僅承擔與所購業務相關的、且其同意接收的員工的義務。因此,在勞工方面,選擇是股權收購還是資產收購的交易結構時,取決于買方是更看重便利地平穩過渡和團隊穩定性,還是隔離歷史風險并且避免未知債務。
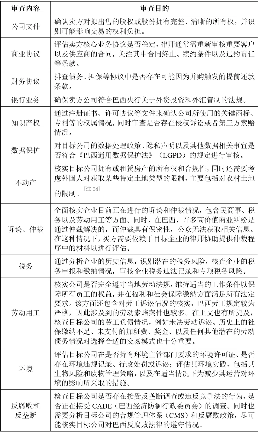
(二) 盡職調查
在并購交易中,買方需要評估目標公司的法律風險,識別可能影響交易的關鍵問題進行盡職調查,為買方決策提供依據。關于盡職調查,律師事務所通常會協同會計師事務所全面地審查以下內容:

在盡職調查過程中,巴西相較于其他國家,信息披露通常不夠完整,尤其是在跨境并購的情況下,中資企業容易遇到信息缺失或者無法獲取的情況。在信息無法獲得的情況下,律師可以要求賣方在交易文件中就目標公司的現狀作出陳述與保證(如合規性、未全面披露被訴情況等),并對違反陳述與保證的行為承擔賠償責任。
通過上述全面的盡職調查及風險應對措施,買方能夠更清晰地評估目標公司的價值與風險,為并購交易的順利推進提供保障。
04
案例分析與實務經驗
(一) 中資企業出海案例
近年來,中國企業在巴西投資領域不斷擴大,廣泛涉及石油、電力、新能源、基礎設施、農業、制造業、通訊、電商等各個領域。今年美團正式將其旗下外賣服務Keeta引入巴西,并計劃在五年內投資10億美元。從早期多集中于依靠工業基建等勞動密集型產業輸出到近年來進一步的新能源為代表的輸出,再到如今創新型數字服務的出海浪潮,體現了中國企業出海巴西的新航向。在出海巴西的眾多中資企業中,存在比較成功的典型案例,也伴隨著引發了一定風波的出海案例。
1.希音(SHEIN)
中國跨境電商希音(SHEIN)擁有較為成功的巴西出海經驗。巴西是希音本土化戰略的重要市場,如果缺乏本土化,希音將面臨物流難度高、清關緩慢、進口關稅高,此外還需要繳納17%的流轉稅(ICMS),跨境賣家將受到嚴重的打擊。因此,希音遵循“本地化”戰略,注重供應鏈本土化,于2023年宣布在巴西投資 7.5 億雷亞爾(約1.49億美元),計劃在2026年底前與2000家本地制造商建立合作關系并實現巴西銷售額的85%來自巴西本地生產商和銷售商。[注25]一年時間內,在巴西就有213家工廠采用了希音模式,將其核心的“小單快反”模式引入巴西按需生產,每款產品產量從100件到200件不等,實現產品與模式本土化,精準契合市場。
除了本地化戰略外,希音也將巴西作為其全球平臺化戰略的試點,在平臺化初期帶來的巨大的流量和紅利增長加速推廣第三方賣家入駐。在合規方面,希音在2023年9月還加入了巴西稅務合規計劃(PRC),避免了因不明確的稅收政策而導致的貨物滯留和損失。希音在加入后同時對消費者進行稅收補貼,并且補貼的正是新規里的流轉稅,并沒有將這部分稅費負擔轉嫁到消費者端,維持了在價格上的競爭優勢。希音還系統構建了其全球合規網絡,包括建設認證數據庫、知識產權保護以及數據隱私合規,希音也將可持續發展納入供應鏈核心戰略。
2.某車企
某車企的巴西出海之路看似順利,但一場勞動合規風暴在其巴西新能源乘用車工廠中不期而至。某車企被曝出非法引進中國勞工,471名中國工人以“專業技術簽證”名義入境,實則承擔建筑施工工作,某車企涉嫌強迫勞動、提供惡劣居住條件以及涉嫌移民欺詐。巴西是拉丁美洲國家中勞動法體系最為復雜且執行最為嚴格的國家之一。巴西勞動法規對工資、福利、帶薪休假、工作時間及職業安全等方面均作出了嚴格規定。根據巴西《勞動法匯編》(CLT)的相關規定,巴西檢察院認定某車企存在“虛假誘導簽證”“勞動條件差”“連續勞動”“非法強迫勞動”等行為,并以人口販運及奴役勞動者為由起訴某車企。
該事件暴露出某車企過度依賴第三方供應商,未能使人力資源制度契合當地法律與文化,對合規重要性的意識不足等問題,對企業的聲譽造成了嚴重影響,集中反映了中國企業在出海過程中可能遇到的勞動法律合規問題,為中國企業出海巴西敲響警鐘。
(二) 對中國企業出海巴西的建議
1.早期引入本地法律顧問
如上文所述,巴西多樣復雜的稅收體系、嚴格的勞動法體系、嚴格的環保監管制度以及各州獨特規章制度等意味著中國企業在巴西出海存在一系列法律風險。中國企業往往不熟悉巴西相關規定,加之語言、文化的差異,進一步增加了溝通難度。因此,中國企業在出海巴西時應該依托本地專業的法律顧問、財務顧問,在決定出海前就做好準備。他們通常對巴西的政策法規有著深入的了解,能夠幫助中國企業進行投資前的法律盡職調查,并參與商業談判,建立風險識別和緩釋機制,將出海風險控制在最低限度內。同時中國企業也需要加強與巴西經濟發展戰略的契合,預判和防范可能出現的監管變化。
2.建立合規文化
中企在出海過程中,應當轉變思維從被動滿足監管要求轉變為將合規作為自己的核心競爭力。因此,在企業內部需要開展合規培訓,培養員工的合規意識,并建設動態化的合規管理機制,保持合規主動性就顯得尤為重要。同時,針對業務戰略,企業內部可以建立專項的出海項目組,打破不同業務壁壘,打通內部渠道。合規管理也應該與業務全過程深度結合,形成業務與合規共同優化的局面,為企業出海的長期計劃提供戰略保障。

注釋及參考文獻

作者簡介
郝朋宇
國浩深圳合伙人
業務領域:企業出海、國際貿易與投資爭端解決、知識產權
郵箱:haopengyu@grandall.com.cn
陳敏淇
國浩深圳律師助理
業務領域:企業出海、國際貿易與投資爭端解決、知識產權
郵箱:chenminqi@grandall.com.cn
(國浩深圳實習生金雯星、吾麗帕·賽力克別克對本文寫作亦有貢獻。)
-
【 特別聲明:本篇文章所闡述和說明的觀點僅代表作者本人意見,僅供參考和交流,不代表本所或其律師出具的任何形式之法律意見或建議?!?/span>
